Problem in getting -5 V with Arduino.
void setup() {
pinMode(13, OUTPUT);
}
void loop() {
digitalWrite(13, HIGH);
delay(20);
digitalWrite(13, LOW);
delay(20);
}
Above code is generating below digital signal:
I want this type of digital signal output:
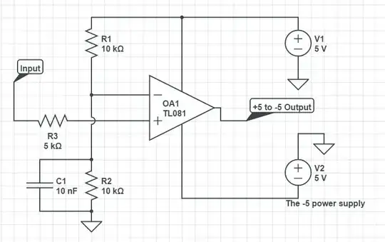
I read this for generating negative -5 V signal:
https://electronics.stackexchange.com/questions/10322/what-is-negative-voltage
but not able to understand very well WRT Arduino.
Also read this:
Negative voltage: How do I scale a 0 to 5 V signal to -10 V to +10 V?
seems to much complicated circuit diagram with TL802.
My questions:
- How do I get above digital signal?
- I was wondering if we can use some 1 microF capacitor or transistor to generate negative signal? (simplest way)


