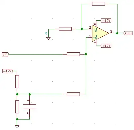
I want to bias the analog signal present on an MCU output pin. This signal varies between 0v and ≃3V, I need to shift it down to -/+1.5V range. Most importantly, I need to keep any DC offset potentially present in the MCU output signal, and shift it down with the AC component.
I've been googling DC biasing circuits for a few days and found several circuits to do that; they generally fall into one of two groups:
- they have a coupling capacitor which remove DC offset on their input e.g.:

https://electronics.stackexchange.com/a/14416/254310 - they attenuate the signal significantly, e.g. in the simplest form:

https://forum.allaboutcircuits.com/threads/add-and-remove-dc-bias-from-a-signal.72479/#post-506668
In the first case, naively removing the cap just shorts the input to the output i.e. no biasing is applied. I ran SPICE simulations which (I think) confirmed what I'm saying, although I never used SPICE before so I may well have got some or all of it wrong.
Are there circuits that can bias a signal negatively without attenuation, but with DC input coupling?
Note that I'm a Software Engineer by trade and my electronics knowledge is very basic. Please forgive me for any improper or inaccurate terminology (I'm happy to be kindly corrected), and please provide answers in terms that a novice like myself can understand.
