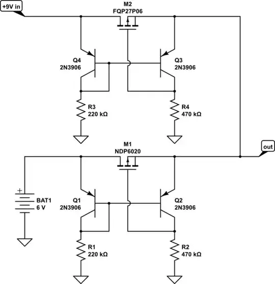
So, I'm working on a design for a device that is to be powered both from the AC line (using a power supply module, for now at least), and a non-rechargeable battery pack (6 alkaline AA cells). The device has a rather low (easily submilliamp) standby current, but when fully activated, draws nearly 2A peak, irrespective of whether it is on AC or battery power. As a result, the typical approach of using a diode in series with the battery practically requires a Schottky to be used, and even then, losses are relatively high, on the order of 400mV for a 1N5821.
This is problematic due to the low battery threshold of the device overall being relatively high, so a 400mV drop atop that means that the low battery detection could be set off falsely. Furthermore, using a relay for switching between AC and battery is unattractive for reasons that have to do with both the size of the relay and the amount of control logic hackery that would be needed to provide for low battery monitoring in that case. Finally, the classical P-FET reverse battery protection circuit seems like it would not work correctly with 9V imposed on the source from an external power supply, nor will a switched power jack work due to the AC supply being a hardwired unit in this case.
Is there a better low-cost/low-parts-count solution to this problem out there than burning power in a diode or deal with the infelicities of controlling a relay? A full power management train is very unattractive for this application due to the simplicity of the rest of the circuitry, and while an individual ideal diode IC could be used, they tend to be relatively expensive and featureful parts that do far more than is needed in this application. (They're also small and thus relatively difficult to prototype with, but that's neither here nor there at the moment.)
