I am trying to design a circuit which will have as an input a single microcontroller pulse which will cause a circuit with two 555 timers to output two consecutive pulses which are able to have their pulsewidths adjusted through potentiometers. I want to create a circuit which will take these two square waves and produce alternate positive and negative pulses of a much higher adjustable voltage (between 10v and 48v).
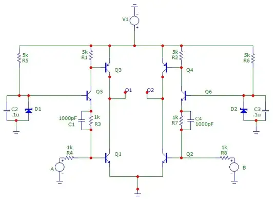
I have found this circuit on the internet which I've modified slightly to use 48V instead of 110V and simulating it shows that it does what I want it to do however I would like to understand how it is actually working. I recognise that the four central transistors (2 NPN and 2 PNP) form an H-bridge configuration however I don't understand exactly what the other transistors in the circuit are doing. My question is what is the purpose of Q5/Q6 together with the capacitor and zener diode combination on the base and the capacitor and 1k resistor between the emitter of Q5 and base of Q1 (or emitter of Q6 and base of Q2)? How were the values in the circuit selected to perform this functionality?
I'm trying to understand the circuit from a design perspective.
edit:
The Zener/Capacitor combination seems to be the simplest kind of voltage regulator that there is and I think it's purpose is to keep Q5 or Q6 always on by dropping any excess current from the V1 supply across itself to ground.



