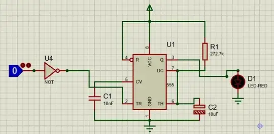
I configured the 555 IC such that it gives the output pulse for 3 Seconds (Approx.) as soon as there is input on trigger pin, but my project requirement is; even if there is input continuously on trigger pin after 3 seconds, the output should not stay HIGH; so how to do it? And another requirement is; if again INPUT detected on TRIGGER pin, the OUTPUT should again stay HIGH for 3 Seconds and after that, it should go LOW; after 3 Seconds.
Asked
Active
Viewed 725 times
-1
-
To clarify: the requirement is that retrigger can occur only when the 3 second pulse is completed, not while it's occurring? If that's the case, just use the state of the output to block the input. – Cristobol Polychronopolis Aug 18 '20 at 16:16
-
By "input continuously", do you mean that the pin is held low for more than 3 seconds or do you mean it is pulsed low many times? – Spehro Pefhany Aug 18 '20 at 16:26
-
May be related Link 1. Link 2. – AJN Aug 18 '20 at 16:42
-
It sounds like you want to turn a certain pulse train into a single, wide pulse and that if the pulse train continues and continues and continues that you still do NOT want anything to re-trigger. There is some as-yet mysterious condition that determines when this whole system is supposed to reset so that it can generate another pulse. But I can't really tell. There's no where near enough info about what you actually want to have. And the schematic is therefore of little value, just yet. – jonk Aug 18 '20 at 17:59

