First of all, I'm sure you ment Vds >= Vgs - Vth for a MOSFET in saturation.
Vds is defined as the potential difference between drain and source, Vgs as the potential difference between gate and source.

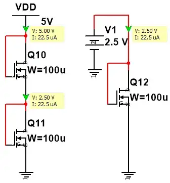
simulate this circuit – Schematic created using CircuitLab
By shorting gate and drain, they share the same potential. Therefore, Vgs = Vds. That much should be pretty obvios.
Now have a look at the output characteristics of a standard MOSFET below (graphic taken from this answer). Focus on one specific value for Vds. You can see how the drain current increases with increasing Vgs (or rather Vgs - Vth). If Vgsis smaller than Vth, the MOSFET is basically completely blocking. Once Vgs is larger than Vth, all MOSFETs more or less share the shown behavior. That is why plotting Vgs - Vth is more usefull to us than plotting Vgs right now.

The saturation region is the region in the plot, where the drain current is independent of Vds and therefore is just a horizontal line. In the linear region, the drain current is dependent on Vds, and the MOSFET behaves roughly like an ohmic resistor.
Take a closer look at the red line seperating the regions (in reality, this is not a hard transistion but rather a soft change). This line follows the equation Vds = Vgs - Vth. Check it yourself!
At the point where it crosses the blue Vgs - Vth = 4V, Vds is also 4V. The same applies for other values.
If Vds is larger, we are on the right of the red line; in the saturation region. If Vds is smaller, we are on the left, in the linear region.
To be honest, I'm not sure if there is a deeper physical explanation for this formula or if it is just a convenient coincidence. However, keep in mind that it is not a hard boundary and the whole model of underlying theory of how a MOSFET operates just an approximation.
To sum it up, you should
- make sure you understand what the voltages
Vds and Vgs mean in general and for your circuit
- then have a deep look at the output characteristics graph. At least for me, it was the hardest part to wrap my mind around the fact that three quantities are plotted in the same graph. Once you managed that, it becomes an increadibly useful tool while designing and analysing circuits.