2

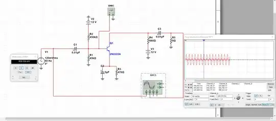
I am currently working on a school project which involves building an audio amplifier. Right now I am at the pre-amplifier stage and when i tried simulating it in multisim, the output seems to be attenuated greatly (instead of being amplified). Here is a schematic of what I have currently:

enter image description here

I only have a very rough understanding of how the circuit works after following this video. Basically my NPN transistor is acting as a amplifier when i forward bias the base-emitter junction and reverse bias the base-collector, the capacitors C1 and C3 are blocking capacitors such that it blocks the DC from passing through, only allowing the AC signal to pass.

Now, what I am not certain about is how the NPN transistor is supposed to amplify the signal (I assume that because its in forward active mode, it drives the signal up, but in my simulation it shows otherwise).

Any help will be appreciated greatly and please advise any further improvements to the circuit, thanks!

Axois
  • 160
  • 6
  • 3
    You can't drive an 8ohm speaker with that circuit - it's output impedance is far too high (compare your 8ohm speaker to the values you're using for R3 & R4). C3 is also far too small, by a few orders of magnitude. But you really shouldn't be trying to test your preamp with an 8ohm speaker load either - that's not what the preamp is supposed to be able to drive. – brhans Oct 31 '20 at 04:18
  • @brhans I presume you meant impedance is too low or conductance too high. – KalleMP Oct 31 '20 at 09:15
  • 1
    @KalleMP - no, I meant exactly what I wrote. The output impedance of that circuit is far too high to be able to drive a low-impedance speaker. – brhans Oct 31 '20 at 14:37
  • First off, learn to draw schematics. Perhaps read through this post, which covers some of this with examples as well. Then perhaps read this example case for a standard CE stage example. The one you have is AC-grounded and almost always requires global NFB to make it practical -- which requires more stages than you have. Also, glance at this for some topologies to consider. Not all, but some anyway. – jonk Oct 31 '20 at 15:20

1 Answers1

6

Make the 3 capacitors at least 100X bigger.

And remove that 8 ohm load.

Then resim.

You have about 0.3 volts across the Remitter. Thus about 1mA.

That makes the 'reac', which is 1/gm, be 26 ohms.

Now divide that into the collector resistor.

  • Gain = 680 / 26 = 6 * 4 = 24X (about 22 dB).

Once you are seeing about 24X as the out/in gain, then evaluate the distortion with

1millvolt PP in

10millivolt PP in

100 millivolt PP in

=======================================

Additional content to the answer, as requested.

How to get 0.3 volts across the Remitter (470 ohms)?

the VDD is 12 colts, the base bias chain is 47K/(479K + 47K) = 1/11.

Without the transistor (no base current), we expect 12 * 1/11 ~~ 1.3 volts where the input comes thru that input capacitor.

We do have a transistor, that pulls base current. Thus Vbase will be lower than 1.3 volts.

The bias chain is about 2 uAmps per volt (1v/500K is exactly 2uA/volt). We have 12 volts, so 24uA flows thru the bias (divider chain).

As current is also pulled into the base (to cause emitter charges to chase the base charges in an attempt to annihilate by combination, but most of the emitter charge MISS and move across the very thin base region because of the relatively high electric field that accelerates those charges, to be COLLECTED), the Vbase drops and drops. To find a good approximation will require an iterative solution.

And I think my math was wrong. 0.3v/470 ohms is 600 uA (0.6mA)

=======================

How to compute the gain?

For small signals on the base (100uV or 1 millivolt qualify as small), we can use the calculus derivative of the diode equation, which gives us the very useful

  • transconductance, or amps out per volts in

  • (more accurately, this is delta_I_out per delta_V_in)

  • from vacuum tube days, this was conductance_mutual, or gm

The 'gm' of a bipolar is very temperature sensitive, but is VERY PREDICTABLY TEMPERATURE SENSITIVE, and is

gm = [Iemitter (or Icollector) / 0.026] at room temperature

Thus at 0.026 amps thru the bipolar transistor, the gm = 0.026 / 0.026

or 1.0 amps out per volt incoming (on the base).

I simply remember the very useful value at 1 milliamp

gm[1milliAMP] = 0.001/0.026 = 0.039 ampsvolt = 1 / 26 ohms.

Using the collector resistor to convert the delta_collector current back into a voltage, we find

Voltage_gain = gm * Rcollector = (Iemitter/0.026) * Rcollector

and you will notice this Voltage_gain, at 1mA, is [Rcollector/0.026] * 0.001

or

Rcollector / 26 ohms

Now at 0.6 milliamp (600uA), the division becomes

Rcollector / ( 26 ohms * 1/0.6) or about Rcollector/40.

Thank you for asking me to explain this. Its good practice to run the mind over this, several times a year. Hopefully I slowly become better at explaining.

analogsystemsrf
  • 34,253
  • 2
  • 19
  • 48
  • Thanks for answering, before I mark this as the answer, is it possible to go into greater detail how did you get 0.3V across the Remitter and the calculation of the gain bit? – Axois Nov 01 '20 at 02:44