Are Schmitt triggers able to be declared as having memory? Can we call their output levels states?
-
Only with the addition of more circuitry and only with specific design rules and requirements and specific arrangements. But if the details can be made to meet such very specific design criteria then those details can be arranged so that one trigger element represents one memory bit when nestled within that surrounding arrangement. The unique hysteresis of certain, crafted tiny toroids and their surrounding circuitry used in "core memory" is one such example. It could also be arranged using active circuitry exhibiting certain hysteresis requirements, too. – jonk Dec 15 '20 at 09:47
-
4@jonk is that not a bit too strict a definition of "memory"? – BeB00 Dec 15 '20 at 10:57
-
@BeB00 It's not memory by itself. But its an enabling feature of memory. I guess the decision, yea vs nay, depends on a question's scope and meaning. So I'll leave it to others to worry about. I'm just pushing the discussion boundaries to see where people land. Not claiming some superior right to decide. That's why it's a comment. – jonk Dec 15 '20 at 11:04
-
1@jonk I guess I would say that either the system has memory, or it is memoryless, and it is definietly not memoryless (as mentioned by marcus) – BeB00 Dec 15 '20 at 18:31
-
@BeB00 What would you say about a core memory toroid? Memory or not? Just curious. Not arguing. – jonk Dec 15 '20 at 19:13
-
@jonk I would probably say yes, since it remembers its magnetised state. Thats sort of a different thing though, because a schmitt trigger (when powered) can be considered a complete electrical system, whereas a toroid is not an electrical system (although it can be part of one). A more comparable (although possibly still not identical) question might be, does a capacitor have memory? To which I would say the answer is yes. – BeB00 Dec 15 '20 at 22:05
-
@BeB00 Hmm. So it is the non volatile nature of the core that makes a difference for you? Not the other essential ingredient which is the unique hysteresis that is also required to make it work? (By the way, those core hysteresis details are unobtainium today.) – jonk Dec 15 '20 at 23:13
-
3Schmidt has two stable states, the essential characteristic of a static binary memory cell. – John Doty Dec 16 '20 at 00:28
-
@BeB00 Perhaps if I showed you a functional circuit using a 2-BJT schmitt trigger element used in an X-decode/Y-decode matrix addressing scheme with a single sense-line that works-like a core memory system with the only difference being volatility, it might help you tell me exactly what makes the difference for you. – jonk Dec 16 '20 at 00:35
-
@jonk sure, but it sounds like that would probably be memory (since I wouldn't consider volatility to be a disqualifier of memory). John brings up the point of having stable states, which I could be convinced is a requirement (and is related to your point about hysteresis). My reasoning for the torroid is not about the non volatility though, and i would still think it was memory if the remembered state was lost when power was removed. Non of this conflicts with my view that a schmitt trigger is memory absent other components, although it might lead to a capacitor not being memory. – BeB00 Dec 16 '20 at 00:43
-
@BeB00 I'm mostly interested in how others wrestle ideas in their minds and which ideas "sing" a melody well enough that they can remember and think about the world in terms of them. In mathematics, a lot of effort goes into developing and passing along rigorous concepts to use in thinking about math. In physics, similar efforts as well. Which doesn't mean these are the only ways that one might choose to think. And some of us find truly novel ways, which upon successfully passing them along, turn the direction of entire fields of study. I have a few ways I like to use. I enjoy learning others. – jonk Dec 16 '20 at 00:51
-
@jonk, How well you said it ... It's so good that there are such colorful people like you who stand out sharply against the background of the dominant grayness ... Thanks! – Circuit fantasist Dec 17 '20 at 05:46
5 Answers
Yes, "memory" in the sense of "this system is not memoryless" is any difference in behaviour that depends on previous internal or external state.
Since the exact idea of a Schmitt trigger is that the switching threshold depends on the state, yeah, that's a system with memory.
- 94,373
- 5
- 139
- 252
-
2Yes, this becomes very clear if implementing a Schmitt trigger in software (analogue / A/D input). The last output state must be stored somewhere for it to work. – Peter Mortensen Dec 16 '20 at 03:15
A latch is like the simplest form of memory. If you configure a Schmitt trigger as a latch, it is not a stretch to call it one bit of memory. But any buffer can be set up as a latch.
I guess I am interpreting this as kind of a digital question. But the other answers which are coming from a slightly different angle are also very thoughtful.
- 29,324
- 1
- 30
- 85
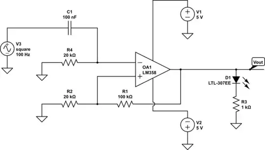
If the input voltage is in the range between threshold voltages then the ST has memory.
The output state depends on the history of inputs.
Otherwise the output is predictable from the input voltage, and has no dependency on history.
For example, a ST could be made like this:

simulate this circuit – Schematic created using CircuitLab
The DC input is 0V (at the left sides of R4/R2), which is in between the two thresholds of about +/-800mV).
The output is set and reset by the edges of V3 (ignore the 0V at the beginning, that's a kind of simulator artifact- the ST is balanced on knife-edge- a metastable condition).
- 397,265
- 22
- 337
- 893
-
Not all op-amps work when used as comparators/Schmitt triggers (e.g. due to phase inversion). – Peter Mortensen Dec 16 '20 at 03:11
A Schmitt trigger is only a memory if you assume that you have a ternary logic system, where the three possible input conditions are valid 0, valid 1, and something in between.
If you are talking about a strict binary logic system, where all signals are either at a logic 0 or a logic 1, then a Schmitt trigger does not have memory.
- 31,521
- 5
- 30
- 67
-
OP asked whether a Schmidt trigger has memory. (Yes, it has.) They did not ask whether a Schmidt trigger could be used as a practical memory component that was ready to plug and play with any particular digital logic family. (No, that wouldn't work because of what you said.) – Solomon Slow Dec 15 '20 at 19:00
-
My point that is that the question of whether a Schmitt trigger has memory or state depends on the context of the question. If you are talking about an electrical system then is does, but if you are talking about a binary logic system then it does not. – Elliot Alderson Dec 15 '20 at 20:24
-
@ElliotAlderson I feel like, in general system terms, a system is either memoryless or not. If it is not memoryless, it must have memory. You can then classify what type of memory it has, but it still has memory generally (in my opinion) – BeB00 Dec 16 '20 at 01:27
-
@BeB00 I am OK with your definition, I just thought that the OP might not have a good grasp of the abstract notion of "system". Sounds like a student question to me. – Elliot Alderson Dec 16 '20 at 14:06
-
"Something in between" in circuits with hysteresis, like "high-impedance state" in 3-state buffers, is not another (third) logic state; it is an electric state. Schmitt trigger is just an RS latch whose one input (R) is inverted and joined with the other input (S) like a D flip-flop with a level clock. In the 555 timer, the two inputs can be separated. There are such applications where 555 is used as an RS latch. – Circuit fantasist Dec 16 '20 at 22:31
-
@Circuitfantasist Thanks for agreeing with me regarding the third state. However, if you connect the inverted R and S inputs of an RS latch together then you no longer have a viable latch...you have a combinational logic element. To have a valid latch there must be at least one input condition where the latch retains its previous state...an input condition where you do not know the current state without knowing the prior input condition. That's just the definition of "state" in digital systems. – Elliot Alderson Dec 16 '20 at 23:52
-
@Elliot Alderson, The clever trick of this connection is that the two inputs have thresholds... and "the input condition where the latch retains its previous state" is between the thresholds. I think this is not a third logic state and this is not a 3-state logic. I realized this trick just before I wrote this comment and hurried to share it. There is no such possibility in a D flip-flop with a level clock. There the clock does it... – Circuit fantasist Dec 17 '20 at 05:36
The hysteresis phenomenon caught my attention in the early 80's when I invented a magnetically controlled electric switch and later applied it as an ARM/DISARM device in alarm systems. I have been thinking for a long time about the philosophy behind the legendary circuits of Schmitt trigger, RS latch and SRAM memory cell... and what they have in common. Ten years ago, I revealed the fundamental idea of making a hysteresis on the Wikipedia page about the Schmitt trigger. This question, the comments and answers below it, made me think deeply about all this again... and today the picture became clearer. This made me feel as excited as any other time when I realize a great circuit idea... and I am in a hurry to share it with you...
A) All these building blocks are the same circuits with reinforcing positive feedback that forces them to stand alone in one of their two extreme states; so all they possess memory. The difference between them is only in the way we force (toggle) them to change their current state with the opposite:
- In a Schmitt trigger, we do it in an arithmetic way by summing the input voltage with the feedback voltage.
- In an RS latch, we do it in a logical way by forcing the output of the logic gate to be in a certain state. We do this "politely" by means of a second input of the logic element (during this time the first input is "disconnected" from the output).
- In an SRAM memory cell, we do it "brutally" by applying the input voltage directly to the output of the logic gate (connecting the memory cell outputs to the data lines by turning on the pass transistors).
B) To see the memory property, in all these cases, we have to return the input signal to its inactive (neutral) state:
- In a Schmitt trigger, we have to set the input voltage inside the hysteresis loop (usually, in the middle between the high and low voltage threshold).
- In an RS latch, we have to set the input voltage high (NAND gates) or low (NOR gates).
- In an SRAM memory cell, we have to disconnect the memory cell outputs from the data lines by turning off the pass transistors.
If we do not return the input signal to its inactive (neutral) state, all these circuits will be forced to remain in the last state. This only makes sense for the Schmitt trigger.
C) Here the question arises, “Why are there different ways to manage the same devices?"
- The Schmitt trigger is implemented by a single device (non-inverting amplifier). Therefore, we can change its state by affecting one place (feedback) in two different ways (above the upper threshold and below the lower threshold). We do this with the help of a summing device (usually, two resistors).
- The RS latch and SRAM memory cell are implemented by two cascaded devices (a non-inverting amplifier consisting of two cascaded inverting amplifiers). To change their state, we have to affect alternately two places in the same way. Once affected one place (S), it no longer works ... we have to affect another (R).
D) Interesting questions would be, "Can we make an RS latch by a Schmitt trigger?" and "Can we make a Schmitt trigger by an RS latch?" Why not? I think we can...
- 16,664
- 1
- 19
- 61
