If you connect your secondary board in "shield" style with a female header directly to the male header of the GPIO rows on the rPi, this is less important; if you have intervening wire (particularly parallel, unshielded, non-twisted) it will be more so.
If you want some amount of noise immunity both horizontally in time as well as vertically in voltage, combined with your unidirectional level shifting, you can use a single-IC (probably four-channel) bank of comparators in Schmitt trigger configuration. The negative reference divider only needs to be implemented once and can be shared among all gates. The positive passives need to be repeated.
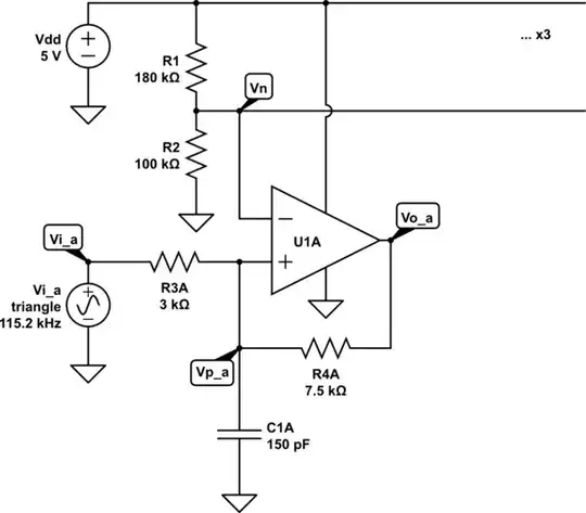
First choose transition voltages based on the output voltage specifications of the Pi. 0.5V and 2.5V should be safe but you can change these. Ignoring the capacitive filtration for now, design for these ratios:
$$
\frac {R_1} {R_2} = \frac 9 5
$$
$$
\frac {R_3} {R_4} = \frac 2 5
$$

This shows transitions at the correct voltages:

Then do some frequency analysis. You state a 60Hz frame rate. The IC you use requires a four-bit address in one byte, followed by one data byte. This means a minimum bit rate of
$$
60 \text{ Hz}
\cdot 8 \frac {\text{digits}} {\text{frame}}
\cdot 2 \frac {\text{bytes}} {\text{digit}}
\cdot 8 \frac {\text{bits}} {\text{byte}}
= 7.68 \text{ kHz}
$$
Your maximum bit rate for the display is 10 MHz. A happy medium is the standard 115.2 kHz. You need to balance the combined impedance of R3 and R4: if \$ R_3 + R_4\$ is too low it will put too much current load on the Pi; if \$ R_3 || R_4 \$ is too high the input leakage of the comparator will start to produce error and your filtration capacitor will become so low that it will be difficult to distinguish from parasitic capacitance. The chosen resistors will present a worst-case rPi per-pin current load of
$$
\frac {3.3 \text{ V}} {3 \text{ k}\Omega + 7.5 \text{ k}\Omega}
\approx 314 \mu\text{A}
$$
Connecting the capacitor shown in the diagram above and switching from a triangular wave to a square wave input, we see:

The cleaned-up signal will see some small amount of delay; with the current time constant it's about 600ns which is about 14% of the square wave high-time.
Missing from this circuit are protection diodes. You could put them at the non-inverting node of each comparator so that R3 absorbs any transient energy. Be sure to consider the reverse-bias equivalent capacitance of the diode when doing so, to adjust C1 accordingly.