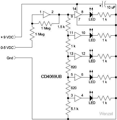
I saw this schematic and I had problems finding out how it works:
As the voltage increases from zero, the first LED grows in brightness. Just when that LED is fully lit, the next LED begins to glow slightly. Each LED represents about 1 volt of change, when the circuit is operating from 9 volts.
According to the 4069 datasheet, the gates are not Schmidt triggers nor buffered, and the diagram for a gate seems quite simple:
If I'm right, the resistors form a voltage divider and just drive the LEDs.
I have these questions:
- How does the circuit work? Why doesn't the next LED light up until the previous one is fully lit?
- What does the first gate (left most gate, with two 1Mohm resistors) do?
- What kind of modifications do I have to do, to make it work with a 5V supply? The supply would be a constant 5V and the input would be a variable 5V.
regards.




