I need a sanity check on my schematics before I pay for JLCPCB to make my PCB board.
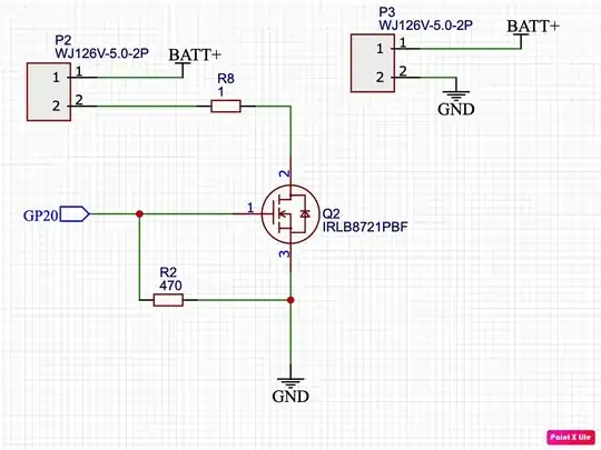
Goal: To have my Pi Zero fire a pyro charge in a model rocket. Setup: GPIO-20 Sends a signal to the MOSFET Gate, which then allows 12v of current to fire the pyro charge. The Ground (Negative) of the 12v battery and Ground Pin of the Pi are being shared.
Question: Does this setup look correct? Does anybody see any issues with the Pi sharing ground with the 12v battery? I built this out and tested this wiring with a breadboard using an LED to visually confirm this and a multimeter to see the voltage rise and fall as I enable/disable a signal from the GPIO pin. But as we all know, what works in testing doesn't always pan out in production. So I'm asking for a second set of eyes to double check me.
NOTES:
- GND: Ground (Shared by Pi GND Pin & External Battery Negative Terminal)
- BATT+: 12v
- GPIO20: Signal to Pyro 1
- GPIO21: Signal to Pyro 2 (Not shown)
- R8: 1 Ohm Resistor
- R2: 470 Ohm Resistor
- Q2: N-channel power MOSFET - 30V / 60A -> https://www.adafruit.com/product/355
- P2: Screw Terminal to Pyro Charge
- P3: Screw Terminal to 12v External Battery
- 5v: 5v from Pi to power sensors
- SCL: SCL to sensors
- SDA: SDA to sensors
Thanks,

