I've built the following circuit on a breadboard (for the purpose of experimentation) and measured the voltages:

IN+ and IN- are connected to ground, VCC is 10V.
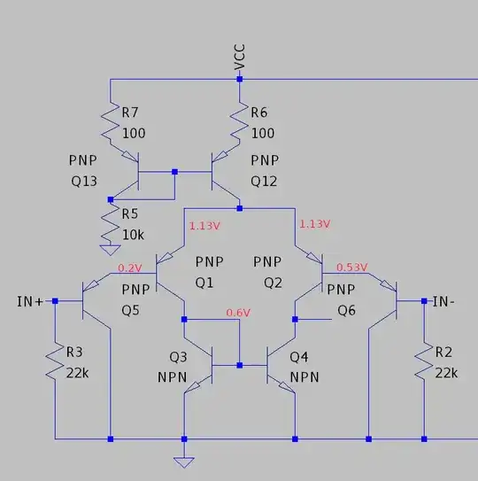
As you can see it's a differential pair (using 2N3904 and 2N3906) loaded with a current mirror for differential to single-ended conversion. The input uses Q5 and Q6 to raise Q1 and Q2 base voltages so that they're turned on even when the IN+ and IN- are grounded. LTSpice simulation seems to confirm the circuit works, but on a breadboard Q5 is saturated.
I tried the following things to try to fix the circuit:
- Diode-connecting the other side of the mirror instead, but then Q6 would become saturated.
- Replacing Q3 and Q4 with same value resistors - this seemed to help with biasing, but that I think cuts the gain in half.
- Replacing Q3 and Q4 with some other transistor (2N2222) - this didn't make a difference.
I was hoping that it would work, even considering the obvious parameter mismatch between discrete transistors. Any ideas what am I missing?