Suppose we have 150 watt and 300 watts portable photovoltaic system with 13.5V battery (50Ah) and we want the low voltage cut off point to be set at 10V.
Can we achieve this simply by using zener diode?
If yes, then how?
Suppose we have 150 watt and 300 watts portable photovoltaic system with 13.5V battery (50Ah) and we want the low voltage cut off point to be set at 10V.
Can we achieve this simply by using zener diode?
If yes, then how?
Case# we have 150Watts & 300Watts portable PV System with 13.5v Battery (50Ah) and we want the low voltage cut off point to be set at 10v. Can we achieve this simply by using zener diode...?
No
If yes, then how...?
A zener doesn't make a good reference by itself, and it certainty can't control an output.
You could use a zener diode as part of a voltage reference circuit. You could then compare the battery voltage to the voltage reference and turn it off when it dropped below, using a relay or high-side MOSFET. But that's all rather more than 'a zener diode'.
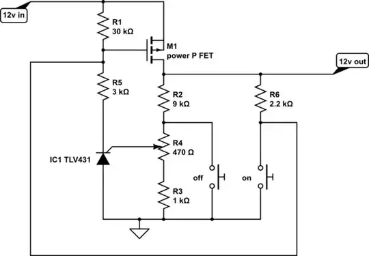
Here's a circuit from a few years ago that does the job for a 12 V supply. original posts here . Alter the resistor divider values R2/3/4 to get a different threshold voltage. With the on/off buttons, it also doubles as the load switch. It uses the voltage referencing function of the TLV431 to set the output trip voltage. It uses M1 and IC1 in a 'thyristor' configuration to form the on/off memory.

simulate this circuit – Schematic created using CircuitLab
If we want to configure this circuit for a 10 V cutoff, then we'd choose components depending on how accurately we wanted it.
The main consideration is the reference voltage of the TLV431. That's nominally 1.240 V, but can be as far out as 1.194 to 1.286 V over temperature and for the lower grade versions.
We also need to make an allowance for the bias current, which is typically 150 nA, but can be as high as 300 nA. If we allow a 10 k impedance at R3, that means a typical offset of 1.5 mV due to bias current, insignificant compared with the possible variations in the reference voltage.
If we want to omit R4 and set R2/3 for the nominal 1.242 V (including the 2 mV for the bias current) at 10 V, then we need a resistor ratio of 8.758/1.242 = 7.0515:1. That can't be made from any two E24 values, but it's possible to use three resistors to get close. R3 = 10k, R2 = 70.515k = 68k + 2.4k gets within the 1% tolerance of typical resistors. You could fine tune the ratio further in testing by adding further resistors (small ones in series or large ones in shunt)
If you want to include R4 to adjust the +/- 50 mV tolerance of the TLV431, then we want at least 1.19 to 1.29 volts across R4. Use for instance R3 = 10k, R4 = 1k, and R2 = 72.5k, though given the adjustment, 75k will probably do. It's good policy to keep the adjustment range as small as possible. If you only have a large value adjustable resistor to hand, it's possible to reduce its range by putting a small value resistor across it to reduce the voltage available to it.
You can use a Zener as a reference for a low-voltage cutoff. But Zeners are imprecise, temperature dependent, and may consume too much current from the source even in the cutoff state.
Not the best choice in my opinion. You will probably want a very low quiescent current reference and comparator set up to turn off a high-side p-channel MOSFET.
If you are trying to go to mass production and you need to keep BOM cost under control, it could be worth it to try to engineer something with the Zener reference. But for a one-off just use a fancy reference.
Doing a low voltage cutoff with an z-diode sounds the wrong direction.
There are cheap and easy voltage supervisor IC's which takes care of that kind of application with additional safety functionalities.