I just bought a 2004 Explorer. I have a wireless phone charger and GPS plugged into the cigarette lighter port. The problem is this is always on even when the car is off so I'm forced to unplug everything when I shut the car off. Not a huge deal, but what about when I forget to unplug?
I have a "power strip" of sorts that plugs into the cigarette lighter port and expands to 3 ports and 2 USB charging ports. It also includes a voltage monitor on the jack that plugs in with a digital display.
The car is above 13 V (actually almost 14 V) when the car is running and quickly drops below 13 V. My idea is to modify this to cut power when it drops below 13 V.
I'm no engineer, but I tinker with Arduinos and am confident that I could write a sketch to monitor the voltage and trigger a relay to cut power but I'm thinking that is CRAZY overkill.
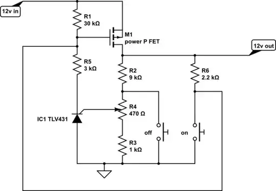
In my research, I came across this thread. I understand what is going on except the reference voltage fore the TL431. I understand that the reference voltage can be set with the correct resistor, but as the power drops wouldn't the reference voltage drop as well?
