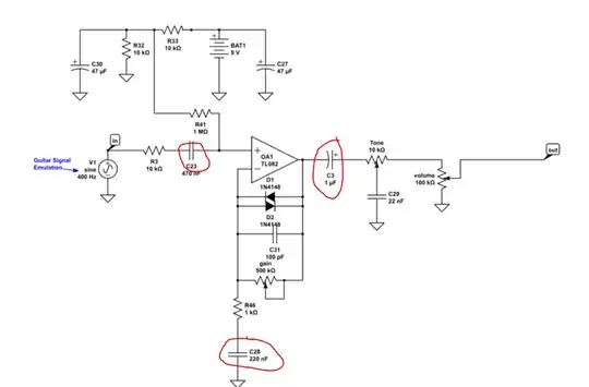
I am building a guitar pedal and came across a reference design here: https://www.wamplerpedals.com/blog/uncategorized/2020/05/how-to-design-a-basic-overdrive-pedal-circuit/
I'm not sure why the capacitors C23, C28 and C3 are needed:

I am familiar with the idea of bypass capacitors, and low pass filters. However, in those the capacitor is always grounded. In the case of C23 and C3, the capacitors are in series with resistors, so I am unsure of their purpose. In the case of C28, it seems like it forms a low pass filter with R46, but I'm not too sure if that is true. If it is true, then why are making a low pass filter there?