I'm looking at generating a circa 1 nano second current pulse by utilizing the snap-back time (usually measured in the tens of pico seconds) when a diode is "forcibly" reverse polarized after being forward biased for a short time. This answer from Neil gives me some confidence in what I believed to be true i.e. a common or garden sloppy old diode like the 1N400x series (or the 1N540x as per Neil's suggestion in the link above) can achieve this.
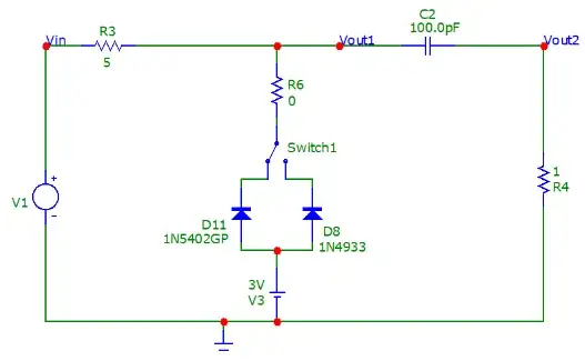
For instance, in simulation, I apply a 1 MHz sinewave biased up at 10 volts (green waveform) to a diode whose anode is at 3 volts. The sinewave voltage is fed via a few ohms for current limiting: -
The blue waveform is the diode voltage and, you can see (highlighted in orange), it takes a while to recover but, when it does recover, it "snaps back" pretty darned quickly. And if I used a pulse (with moderate rise and fall times instead of a sinewave) I can get improvements in the current delivered into a 1 Ω load via a 100 pF capacitor: -
The above simulation uses ideal wires to connect things hence, I'm only showing its "results" as a way of demonstrating the potential fast snap-back time of sloppy old diodes.
Here I can get a 1 amp pulse of about 1.5 ns duration and about 100 ps rise time. But, do I really believe it? There isn't anything in the data sheets for these types of diode that indicate what the snap-back time is.
So, how can I calculate it for say the 1N540x or 1N400x series of diodes (question)?
Maybe I can't calculate it; maybe it's just a bit of pot-luck and trial and error. Maybe there is a formula somewhere that can reveal what I need to know? As you might expect I have searched for this on google and I'm aware that this sort of technique is used but, mainly with step-recovery diodes (hard to get and actually not what I think I want). Step recovery diodes have a very short recovery time and therefore operate differently to when using a long recovery time diode.
A few words about why I choose a diode with long reverse recovery time; the longer the reverse recovery time, the more time I have to reverse the applied pulse to a large reverse bias voltage and therefore the easier life is to produce a reverse current that is larger. A larger reverse current (prior to snap-back) means a higher value snap-back pulse.



