Here is a solution based on @glen_geek 's idea. Set your lab power supply to current limit at 41 A. Set the voltage high enough so it will be in current limit for all conditions (~40V).
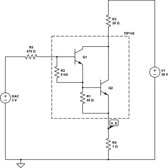
This circuit will shunt the excess 1 Amp of current away from the coil. The emitter resistor reduces the sensitivity to the transistor gain.
I am assuming a DAC with 5V output, you will probably want to reduce R4 if you have a DAC with a lower output. And note that you will need to invert your PID output in software, a larger voltage will reduce the coil current. About 3V from the DAC will cause 1 A of current flow. More than 3V will cause more current to flow in the shunt circuit and therefore less in your coil.
The circuit will dissipate about 40 Watts in heat, about evenly split between Q2 and R3. You need a large heat sink, a rough estimate would be something about as big as a textbook. Both hot components could share the same heatsink. A fan may be necessary also.
50 PPM is a challenge, the DAC needs enough resolution to assure that one count is less than this. Since this circuit is only adjusting about 1/40th of the range, a 14-bit DAC will give about 15 PPM per count (marginal IMO). Use a 16-bit DAC.
Realize that this is just a first cut, you need more detailed calculations and/or simulations and/or testing.
I am assuming that your lab power supply has an analog control loop. It can still have digital controls, as long as a DAC is the input to the analog control loop. If it has a digital control loop, the granularity will likely kill this whole concept.
Be sure that whatever you use to measure the magnetic field has sufficient resolution. This could easily be your weak point in the system.

simulate this circuit – Schematic created using CircuitLab

Edit: I built the circuit. My lab supply only goes up to 31V. The voltage level to get 1 amp is slightly different from the simulation, the simulation would be more accurate if I used the exact transistor.
What is most important is that the slope of the line near your operating point is reasonably straight. The PID controller works best if the system is linear. It is easier to make a linear system with a bipolar transistor (NPN) than with a MOSFET.
These are the largest heatsinks that I have in my stash (4 x 5 inches). The heatsink with the resistor gets quite warm, about 55 degC. The resistor itself is about 10 degC warmer. You can't hold your hand on it, but human reaction time allows you to remove your hand before you are seriously burned. This is the maximum temperature that I like to run my heatsinks.

