I want to reduce a transistor's Vbe variation, but I can't find anything online, except some research papers that don't really answer the question.
Here is the test circuit:
Where the resistors have no tolerance, and the transistor can vary Vbe and β. Applying 50 Monte Carlo simulation, we see that the transistor's Vbe is varying a lot, from 870 mV to 905 mV.
Using resistors with a tolerance of 1% or higher only worsens the situation, of course. So for the test circuit, for isolating the transistor, I had imposed 0 drift.
Is there a method, using resistor networks, or an active circuit with other transistors, to reduce the Vbe variation without selecting the transistor? This can improve, for example, balancing between the two pair of a differential, or increase the precision of circuits a lot.
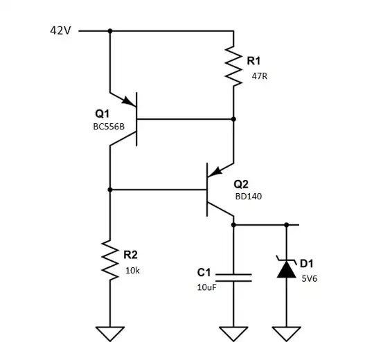
I already tried to use Sziklai (CFP), or Darlington, or a schematic similar to a constant-current generator with feedback like this:
But nothing worked. Is it an impossible task?


