This is a 2MHz triangle waveform, 10Vpk-pk:

This makes a transition from -5V to +5V in 250ns, which is a slew rate of \$\frac{10V}{250ns} =40\frac{V}{\mu s}\$
Here's a sawtooth, same frequency and amplitude:

The same rising swing of 10V happens in twice the time, making the slow rise at a rate of \$\frac{10V}{500ns} = 20\frac{V}{\mu s}\$. However, the sudden drop back to -5V is instant, which is technically an infinite slew rate, but for practical purposes, lets say \$1000\frac{V}{\mu s}\$.
The very first page of the datasheet you linked to tells us the maximum slew rate of the LT1800 op-amp, which is \$25\frac{V}{\mu s}\$. In other words, it is incapable of changing its output potential fast enough to produce either of these waveforms.
You say you want a sawtooth waveform, but your circuit can only create the triangle form, so I'll assume you meant triangle. That's good because there's no way this op-amp (or any "normal" op-amp, really) can produce a fall (or rise) necessary for a sawtooth waveform, which looks even remotely vertical at frequencies above 10kHz or so, in this configuration.
An interesting point here is that you would obtain a fairly triangular output even without the capacitor C1, because the op-amp's output is naturally slew-limited. A square wave input would cause the op-amp to do its best, which would be an output rising at about \$25\frac{V}{\mu s}\$ and then falling at (perhaps) the same rate! It probably wouldn't be a very linear rise or fall though.
From this point on, let's assume you want a triangular output, and your op-amp is able to slew its output fast enough. You have other problems.
The input bias current for this device is 250nA (at worst), current which has to come from the input source, or via C1. At least some, and possibly all that bias current will pass via C1, causing it to charge up over time, even if the source voltage was zero. We can estimate how long it would take 2.5pF to charge up to 5V, using \$Q=CV\$ and \$Q=It\$:
$$
\begin{aligned}
t &= \frac{CV}{I} \\ \\
&= \frac{2.5 \times 10^{-12} \times 5}{250 \times 10^{-9}} \\ \\
&= 50 \mu s
\end{aligned}
$$
That is, in as little as 50 microseconds after power is applied, C1 has charged to 5V, and the op-amp output is saturated and glued to one of the supply rails. That maybe what you are seeing in your own graph of output voltage. You see the output planted firmly against the -5V rail, with a tiny fluctuation of a couple of millivolts in response to the comparatively huge input transitions.
To solve this you can provide a path for charge accumulated in this way to "bleed" away from the capacitor. Usually that's achieved with a very large resistor in parallel with integrating feedback capacitor C1.
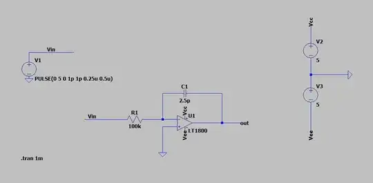
I think also that you must be careful in your simulation; it may initialise the charge on C1 with some large voltage corresponding to the DC operating point analysis at the start of the simulation. You should probably disable that initial analysis, and ensure that your graphs show signals in and out long after C1's average DC charge has settled to a steady value.
Another issue you face here is that your chosen value for C1 is tiny, and is comparable to (or even dwarfed by) other parasitic capacitances in the system, such as the op-amp's own input capacitance, and the capacitance between traces on a PCB or breadboard. In other words, the dominant capacitance at work in this circuit is not even your own feedback capacitor. You'll need C1 to be an order or two of magnitude greater than 2.5pF for your calculations to have any meaning.
The last big thing to consider is that if you increase C1, you must decrease R1 for the same integration slope, but remember that all current sunk/sourced by the input square wave source must also be sourced/sunk by the op-amp's output. Reducing R1 too much may exceed the op-amp's output current capability.
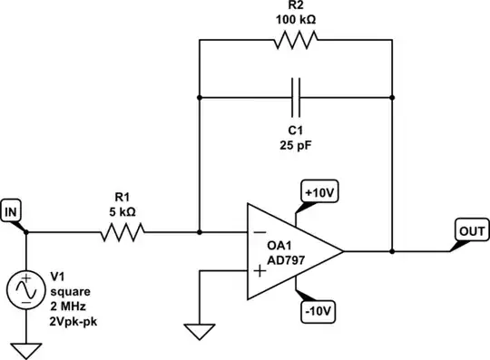
With all that in mind, you might end up with a circuit more like the one below, where I've reduced the input square wave amplitude, to create an expected output slew rate less than 25 volts per microsecond, increased C1 by a factor of ten, adjusted R1 accordingly, and included a bleeder resistor R2. Have a play with this:

simulate this circuit – Schematic created using CircuitLab