There are two ways to approach this. I've posted both ways on other forums over the years.
The first is to have two completely independent monostable circuits, one triggered by a positive-going edge at its input, and one triggered by a negative-going edge at its input. Simple and direct, but the B and C output pulses might not be exactly the same width due to component variations. If you want to adjust the output pulse width, it takes two adjustments.
The second is to have only one monostable circuit that has input gating so that it can be triggered by both edges, and output gating that directs the output pulse to either the B or C downstream circuits. This one works only if the time between the input signal's positive and negative edges is longer than the monostable period, so the circuit has time to terminate and recover before its next trigger. More complex, but the B and C pulse widths are identical, and both can be changed with only one adjustment.
UPDATE:
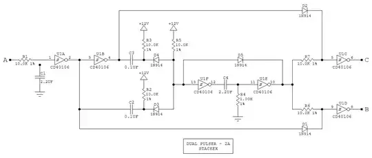
Here is a circuit from 2015. It looks like a lot of stuff, but that is because the logic is done with diodes and resistors instead of gates. The (self-imposed) goal was to do it with only one IC. Using normal gates would have increased that to three.
R4 and C4 set the output pulse width. R1-C1 is an input delay that is not required in your application; that is why C1 is disconnected. R2-C2 and R3-C3 are differentiators to extract the input signal edges. D3 and D4 combine these to trigger the monostable. D1 and D2 steer the monostable pulse depending on the high/low state of the input by overriding the resistors at the inputs to U1C and U1D.
