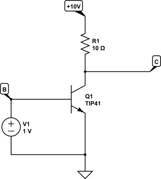
Have a look at the behaviour of this transistor, as its base voltage is changed. Here's the circuit with just the transistor and a collector resistor:

simulate this circuit – Schematic created using CircuitLab
This is what happens to the collector C potential, as the base B is swept from 0 to +1V (with respect to the emitter):

As you can see, the collector potential cannot ever rise above the positive supply of +10V, or below the emitter at 0V. This means that the only useful region of operation (from an audio perspective - digital is a different story) is in the part of this graph between the green markers.
Base potential must remain at all times between 0.67V and 0.75V, if you wish to avoid "clamping" the collector against either supply potential.
That's a range of less than 0.1V, so if you apply a signal with amplitude 1V, the base will spend most of its time well outside those limits, and the output will clamped to either +10V or 0V most of the time.
This common-emitter design is suitable only for very small amplitude inputs, significantly smaller than 0.1V.
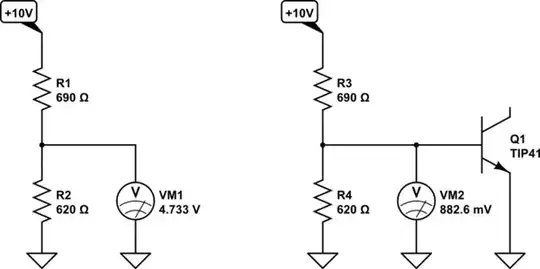
Now let's address your biasing of the base, with resistors 690Ω and 620Ω. These form a potential divider, which will attempt to provide a potential about half way between the supplies, at the transistor's base. That's only an estimate, based on the similarity of their values, a simulation will show us the real value, on the left voltmeter:

simulate this circuit
That's already far above the 0.7V-ish point where you need the transistor's base to be "centered" around.
On the right is what happens to that potential with the transistor in place. The base and emitter of the transistor behave as if there was a diode between them (because, technically there is one), and this diode to "ground" prevents the base from rising much higher than 0.7V. Here the voltmeter shows 0.88V, which again is way outside the range of potentials you need to be providing at the base.
The transistor is clearly driven so hard into conduction, that its collector is super-glued to 0V. To get it out of this state would required a very strong input, able to pull very hard, downwards, the potential of the node at the resistors' junction and transistor base.
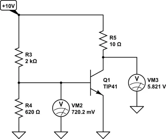
While what I am about to suggest is by no means a "good" solution, it might at least help you get somewhere with your experimentation. I suggest you change your resistances to try and achieve +0.7V at the base:

simulate this circuit
Have a play with the simulation, to see what voltages appear in various places as you change the resistances. Pay close attention to collector voltage too.
There are other issues, but these two must be fixed before I could begin to talk about the others. I hope you've got a better grasp why your circuit cannot hope to operate as an audio amplifier, in its current configuration.