|
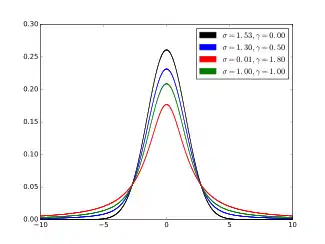
Probability density function ![]() Plot of the centered Voigt profile for four cases. Each case has a full width at half-maximum of very nearly 3.6. The black and red profiles are the limiting cases of the Gaussian (γ =0) and the Lorentzian (σ =0) profiles respectively. | |||
|
Cumulative distribution function ![]() | |||
| Parameters | |||
|---|---|---|---|
| Support | |||
| CDF | (complicated - see text) | ||
| Mean | (not defined) | ||
| Median | |||
| Mode | |||
| Variance | (not defined) | ||
| Skewness | (not defined) | ||
| Ex. kurtosis | (not defined) | ||
| MGF | (not defined) | ||
| CF | |||
The Voigt profile (named after Woldemar Voigt) is a probability distribution given by a convolution of a Cauchy-Lorentz distribution and a Gaussian distribution. It is often used in analyzing data from spectroscopy or diffraction.
Definition
Without loss of generality, we can consider only centered profiles, which peak at zero. The Voigt profile is then
where x is the shift from the line center, is the centered Gaussian profile:
and is the centered Lorentzian profile:
The defining integral can be evaluated as:
where Re[w(z)] is the real part of the Faddeeva function evaluated for
In the limiting cases of and then simplifies to and , respectively.
History and applications
In spectroscopy, a Voigt profile results from the convolution of two broadening mechanisms, one of which alone would produce a Gaussian profile (usually, as a result of the Doppler broadening), and the other would produce a Lorentzian profile. Voigt profiles are common in many branches of spectroscopy and diffraction. Due to the expense of computing the Faddeeva function, the Voigt profile is sometimes approximated using a pseudo-Voigt profile.
Properties
The Voigt profile is normalized:
since it is a convolution of normalized profiles. The Lorentzian profile has no moments (other than the zeroth), and so the moment-generating function for the Cauchy distribution is not defined. It follows that the Voigt profile will not have a moment-generating function either, but the characteristic function for the Cauchy distribution is well defined, as is the characteristic function for the normal distribution. The characteristic function for the (centered) Voigt profile will then be the product of the two:
Since normal distributions and Cauchy distributions are stable distributions, they are each closed under convolution (up to change of scale), and it follows that the Voigt distributions are also closed under convolution.
Cumulative distribution function
Using the above definition for z , the cumulative distribution function (CDF) can be found as follows:
Substituting the definition of the Faddeeva function (scaled complex error function) yields for the indefinite integral:
which may be solved to yield
where is a hypergeometric function. In order for the function to approach zero as x approaches negative infinity (as the CDF must do), an integration constant of 1/2 must be added. This gives for the CDF of Voigt:
The uncentered Voigt profile
If the Gaussian profile is centered at and the Lorentzian profile is centered at , the convolution is centered at and the characteristic function is:
The probability density function is simply offset from the centered profile by :
where:
The mode and median are both located at .
Derivatives

Using the definition above for and , the first and second derivatives can be expressed in terms of the Faddeeva function as
and
respectively.
Often, one or multiple Voigt profiles and/or their respective derivatives need to be fitted to a measured signal by means of non-linear least squares, e.g., in spectroscopy. Then, further partial derivatives can be utilised to accelerate computations. Instead of approximating the Jacobian matrix with respect to the parameters , , and with the aid of finite differences, the corresponding analytical expressions can be applied. With and , these are given by:
for the original voigt profile ;
for the first order partial derivative ; and
for the second order partial derivative . Since and play a relatively similar role in the calculation of , their respective partial derivatives also look quite similar in terms of their structure, although they result in totally different derivative profiles. Indeed, the partial derivatives with respect to and show more similarity since both are width parameters. All these derivatives involve only simple operations (multiplications and additions) because the computationally expensive and are readily obtained when computing . Such a reuse of previous calculations allows for a derivation at minimum costs. This is not the case for finite difference gradient approximation as it requires the evaluation of for each gradient respectively.
Voigt functions
The Voigt functions[1] U, V, and H (sometimes called the line broadening function) are defined by
where
erfc is the complementary error function, and w(z) is the Faddeeva function.
Relation to Voigt profile
with
and
Numeric approximations
Tepper-García Function
The Tepper-García function, named after German-Mexican Astrophysicist Thor Tepper-García, is a combination of an exponential function and rational functions that approximates the line broadening function over a wide range of its parameters.[2] It is obtained from a truncated power series expansion of the exact line broadening function.
In its most computationally efficient form, the Tepper-García function can be expressed as
where , , and .
Thus the line broadening function can be viewed, to first order, as a pure Gaussian function plus a correction factor that depends linearly on the microscopic properties of the absorbing medium (encoded in ); however, as a result of the early truncation in the series expansion, the error in the approximation is still of order , i.e. . This approximation has a relative accuracy of
over the full wavelength range of , provided that . In addition to its high accuracy, the function is easy to implement as well as computationally fast. It is widely used in the field of quasar absorption line analysis.[3]
Pseudo-Voigt approximation
The pseudo-Voigt profile (or pseudo-Voigt function) is an approximation of the Voigt profile V(x) using a linear combination of a Gaussian curve G(x) and a Lorentzian curve L(x) instead of their convolution.
The pseudo-Voigt function is often used for calculations of experimental spectral line shapes.
The mathematical definition of the normalized pseudo-Voigt profile is given by
- with .
is a function of full width at half maximum (FWHM) parameter.
There are several possible choices for the parameter.[4][5][6][7] A simple formula, accurate to 1%, is[8][9]
where now, is a function of Lorentz (), Gaussian () and total () Full width at half maximum (FWHM) parameters. The total FWHM () parameter is described by:
The width of the Voigt profile
The full width at half maximum (FWHM) of the Voigt profile can be found from the widths of the associated Gaussian and Lorentzian widths. The FWHM of the Gaussian profile is
The FWHM of the Lorentzian profile is
An approximate relation (accurate to within about 1.2%) between the widths of the Voigt, Gaussian, and Lorentzian profiles is:[10]
By construction, this expression is exact for a pure Gaussian or Lorentzian.
A better approximation with an accuracy of 0.02% is given by [11] (originally found by Kielkopf[12])
Again, this expression is exact for a pure Gaussian or Lorentzian. In the same publication,[11] a slightly more precise (within 0.012%), yet significantly more complicated expression can be found.
References
- ↑ Temme, N. M. (2010), "Voigt function", in Olver, Frank W. J.; Lozier, Daniel M.; Boisvert, Ronald F.; Clark, Charles W. (eds.), NIST Handbook of Mathematical Functions, Cambridge University Press, ISBN 978-0-521-19225-5, MR 2723248.
- ↑ Tepper-García, Thorsten (2006). "Voigt profile fitting to quasar absorption lines: an analytic approximation to the Voigt-Hjerting function". Monthly Notices of the Royal Astronomical Society. 369 (4): 2025–2035. arXiv:astro-ph/0602124. Bibcode:2006MNRAS.369.2025T. doi:10.1111/j.1365-2966.2006.10450.x. S2CID 16981310.
- ↑ List of citations found in the SAO/NASA Astrophysics Data System (ADS): https://ui.adsabs.harvard.edu/abs/2006MNRAS.369.2025T/citations
- ↑ Wertheim GK, Butler MA, West KW, Buchanan DN (1974). "Determination of the Gaussian and Lorentzian content of experimental line shapes". Review of Scientific Instruments. 45 (11): 1369–1371. Bibcode:1974RScI...45.1369W. doi:10.1063/1.1686503.
- ↑ Sánchez-Bajo, F.; F. L. Cumbrera (August 1997). "The Use of the Pseudo-Voigt Function in the Variance Method of X-ray Line-Broadening Analysis". Journal of Applied Crystallography. 30 (4): 427–430. doi:10.1107/S0021889896015464.
- ↑ Liu Y, Lin J, Huang G, Guo Y, Duan C (2001). "Simple empirical analytical approximation to the Voigt profile". JOSA B. 18 (5): 666–672. Bibcode:2001JOSAB..18..666L. doi:10.1364/josab.18.000666.
- ↑ Di Rocco HO, Cruzado A (2012). "The Voigt Profile as a Sum of a Gaussian and a Lorentzian Functions, when the Weight Coefficient Depends Only on the Widths Ratio". Acta Physica Polonica A. 122 (4): 666–669. Bibcode:2012AcPPA.122..666D. doi:10.12693/APhysPolA.122.666. ISSN 0587-4246.
- ↑ Ida T, Ando M, Toraya H (2000). "Extended pseudo-Voigt function for approximating the Voigt profile". Journal of Applied Crystallography. 33 (6): 1311–1316. doi:10.1107/s0021889800010219. S2CID 55372305.
- ↑ P. Thompson, D. E. Cox and J. B. Hastings (1987). "Rietveld refinement of Debye-Scherrer synchrotron X-ray data from Al2O3". Journal of Applied Crystallography. 20 (2): 79–83. doi:10.1107/S0021889887087090.
- ↑ Whiting, E. E. (June 1968). "An empirical approximation to the Voigt profile". Journal of Quantitative Spectroscopy and Radiative Transfer. 8 (6): 1379–1384. Bibcode:1968JQSRT...8.1379W. doi:10.1016/0022-4073(68)90081-2. ISSN 0022-4073.
- 1 2 Olivero, J. J.; R. L. Longbothum (February 1977). "Empirical fits to the Voigt line width: A brief review". Journal of Quantitative Spectroscopy and Radiative Transfer. 17 (2): 233–236. Bibcode:1977JQSRT..17..233O. doi:10.1016/0022-4073(77)90161-3. ISSN 0022-4073.
- ↑ John F. Kielkopf (1973), "New approximation to the Voigt function with applications to spectral-line profile analysis", Journal of the Optical Society of America, 63 (8): 987, Bibcode:1973JOSA...63..987K, doi:10.1364/JOSA.63.000987
External links
- http://jugit.fz-juelich.de/mlz/libcerf, numeric C library for complex error functions, provides a function voigt(x, sigma, gamma) with approximately 13–14 digits precision.
- The original article is : Voigt, Woldemar, 1912, ''Das Gesetz der Intensitätsverteilung innerhalb der Linien eines Gasspektrums'', Sitzungsbericht der Bayerischen Akademie der Wissenschaften, 25, 603 (see also: http://publikationen.badw.de/de/003395768)

