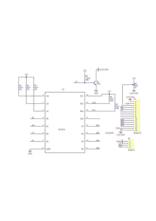
I have connected an LCD with an I2C backpack to my Arduino Uno but it prints the wrong characters. The weird thing is that it worked fine for a while and when I updated the code (but didn't change anything to do with the LCD) it started displaying the wrong characters. This happened earlier today too. That time, reinstalling the LiquidCrystal library worked, but it doesn't now.
Does anyone know what might be the problem so I can fix it permanently?
The LCD's SDA and SCL are connected to A4 and A5 respectively and I'm running this code:
#include <Wire.h>
#include <LiquidCrystal_I2C.h>
LiquidCrystal_I2C lcd(0x27,20,4); // set the LCD address to 0x27 for a 16 chars and 2 line display
void setup()
{
lcd.init();
lcd.backlight();
lcd.setCursor(0,0);
lcd.print("Hello, world!");
}
void loop()
{
}
and this is what's displayed on the screen:




