In my house, I have a low voltage AC signal (0-10V) that is proportional to the amount of current that is drawn at any moment (or as it is presented: kW) (europe, 50Hz). Presently, it is just shown as a dial in my kitchen, of course I would to log this. I want to rectify and integrate this singnal over an appropriate time span (maybe on minute) As far as I can see, I basically have two ways of doing this:
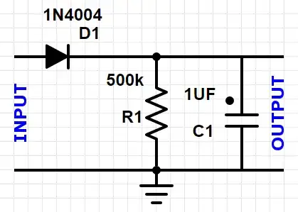
The pure arduino approach: Using a voltage divider to get it down to 0-5 V (after rectification) (and maybe throw in a zener diode as an extra protection) Then using an adc in the arduino and measure the voltage directly. The problem I foresee with this approach is that I will need a pretty high sampling rate to make sure I get the peak values. If I managed to sample at exactly the same frequency as my mains,I could just calibrate the measured value (unless I managed to hit the cross overs) but I do not think that would be feasible So I think I need to maybe sample on approx 500 Hz and pick out the highest value from each 1/50 second.
Using an opamp, a few resistors and a capasitor to set up an analog integration circuit, then use the arduino to read out and reset that at appropriate times. Setting up the integration circuit is no problem for me, but I need some feedback on the reset circuit. I have been looking around a bit, but I have not found any standard way to reset an integrator circuit, it seems like the idea is that it should be integrating for as long as it is running.. As far as I can see, as long as it running on <= 5V, I could use an input on the arduino to drain it? - I would then need to make the dimensions such that the low current the arduino input draws will allow the integrator to be reset fast enough.
Any comments? Have I overlooked something? is there a third approach that I have not been thinking about? Is the 1st approach easier that what I think?


