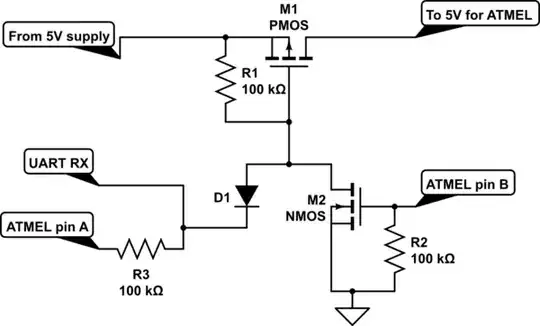
I have radiator valves that send readings about the temperature and valve opening to the serial output: Honeywell HR-25.
I want to collect those readings in a central server at home without flashing the thermostat with a custom firmware.
To do that, I need an Arduino (very bare one) that can receive the serial data, but at the same time I need it to be powered down most of the time, or it would kill the battery life of the thermostat.
Can I wake up an Arduino from power down using the serial transmission, and immediately capture the serial data without dropping bits? how?
