
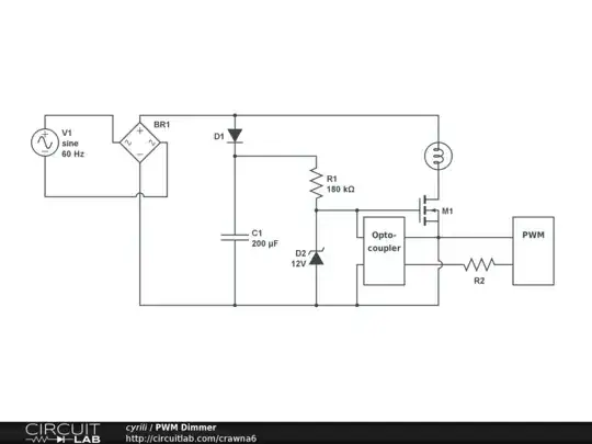
simulate this circuit – Schematic created using CircuitLab
Figure 1 a, b and c.
Since the circuit is not isolated the bottom line of your circuit moves around with the mains voltage.
- On positive half-cycles (b) the bottom of M2 would normally be held at about 0.7 V above neutral voltage. Since this is connected to mains earth - that's 0.7 V above earth. Since the oscilloscope and PC provide a lower resistance path to earth than the diode the current will flow through them rather than the diode. Your equipment might survive 0.7 V if the cable resistance is high enough to limit the current.
- On negative half-cycles (c) the bottom of M3 is pulled to -170 V peak (if you're on 120 V supply). A high current will flow from the PC / oscilloscope ground as it is providing a short circuit from earth. This current likely burnt up several ground traces on the PCBs it ran through. Once they were gone the voltage would have been applied to the chips, etc., and they were destroyed as well.
It's a tough lesson so learn it well. Make sure you understand the logic of the explanation above. If you can do that you will have learned more for the cost of replacing your equipment than many do at fee-paying courses.
Since the problem of using oscilloscopes on mains circuits comes up frequently on EE.SE the following may be of help.

Figure 1 and 2. Fluke Scopemeter and probe set. Note insulated "BNC" connector and leads including black plug on earth clip lead (which plugs into side of probe). The meter comes with a PSU jack that doesn't make contact with the internals until after the exposed metal has been inserted. An optical serial port is visible on the side of the scope.
Instruments such as the scopemeter in Figure 2 are fully insulated. As a result the scope ground can be connected to any point on the circuit under investigation including the rectified negative line of Figure 1. Even when on charge the device is fully isolated from mains earth. The only point to watch is that the earth clips of the supplied A and B channel probes are not connected to two different potentials.