So I know it might not be the best place to ask this question, but maybe some of you are familiar with the mechanics of digital mirrorless cameras and the technology of CMOS sensors.
I don't quite understand why electronic image sensors, that create rolling shutter artifacts, don't produce images with this issue, when combined with a mechanical shutter. The thing I don't get is the following:
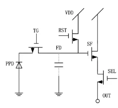
Rolling shutter happens due to the sensor readout from one side to another (usually top to bottom), so the actual image is stitched together from scan lines of different consecutive moments. In my understanding the scan line readout mimics the mechanical shutter window traveling above the sensor(?). Now when a mechanical shutter is used in front of the sensor, the shutter takes over this task, whereas the sensor is read out globally at one time(?). Therefore rolling shutter artifacts are not appearing in the final image. BUT if the sensor can be read out globally at one time, why is this not simply happening, when using a electronic shutter? Why can the sensor not just be turned on and off within e.g. 1/2000 of a second completely, avoiding rolling shutter? Why is the "scan line method" needed to take an image, if the sensor can be turned on and off globally?
When I have a camera, that can take still images at 10fps with a mechanical shutter, why doesn't it mean the sensor can take images at 10fps electronically without producing rolling shutter?
I've found this post which explains the general reason for rolling shutter, but not the specific question I have.
I don't even know if my assumptions are correct, but I'd be pleased, if someone could shed some light on this.



