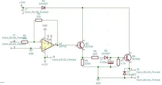
I'm building a Hifi amplifier and I wanted to design a circuit which switches off the power of the amp boards if no music is played for like half a minute. I built it on a demo board but it looks like I made a mistake somewhere, the current is not enough to pull the relay.

Is my design correct at all? The theory is that music (the source is a phone or a laptop output) is fed into the opamp, the R1 (500 ohm)-R2 (10k) amplifies it and the positive half of the signal (which goes through D6) charges the C2 capacitor. If C2 is sufficiently charged, Q4 starts to conduct and closes the relay on J5-J6. Without music, the capacitor discharges, Q4 no longer conducts, the relay opens. Problem is, the voltage on the relay is very low and doesn't pull. I also tried using a mosfet (BS170) for Q4, same thing happens. Is my design flawed or should I search for hardware problems?
