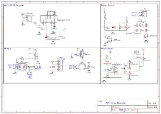
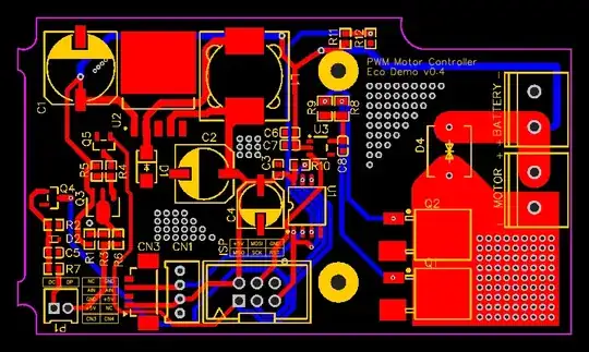
I made my first PCB design and I would like to hear a quick feedback to it. It is a motor controller board, with two MOSFETs parallel, driven by a MOS driver IC and the PWM signal comes from a Attiny85 IC. The USV signal will measure the battery voltage and stops operating the device if below a certain voltage. USV is a simple voltage divider and will drain the battery, I am okay with that design flaw. AIN will measure a analog signal and adjust the PWM regarding to that. There is also a ISP connector to program the Attiny.
The DC-DC Converter should be a standard application. Everything regarding BAT DP is experimental, I don't know if this will work, I can't even explain how it will work since I have no insight of the battery circut. I found a old reference design and copied it, hopefully it's okay.
The design should operate with 180W and I will test it up until ~600W and see what happens. VCC will be from 14-20V.
If someone feels like giving me tips or finds mayor errors, I would like to hear that.
Datasheets:

