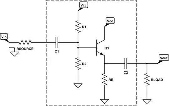
You have a large number of developing questions regarding the following emitter follower circuit:

simulate this circuit – Schematic created using CircuitLab
(I've added \$R_\text{SOURCE}\$ and moved \$R_\text{LOAD}\$ outside the dashed box.)
You have all kinds of questions:
- But what I don't understand is That I see the two Resistors in Series Not parallel as mentioned I.e. Shouldn't I consider their Series resistance to be 1/10 or 1/100 or what ever as a rule of thumb and not their parallel equivalent?
- Same thing with Rin in case of ac signal Why the total Rin in ac is the parallel resistance of the three Resistors.
- And one more thing is that The C2 Is supposed to get Back the gain lost from the Re We added to Control The fluctuation effect of the emitter re. ( As I understand ). well this will not effect our bias current but It will just make our gain for ac signal depend on re again so What is the difference it made or what is it I am missing here? (Any way the C2 will also cancel the effect of the RE which will make the AC signal get affected by the emitter internal resistance again which is ( 0.026/Ie ) according to the book This re is dependent on Temperature and from what I understand it's why we added the RE in the first place )
Those aren't single questions, to begin. So there are really a lot more than three questions, above. But I also cannot really answer all of them, directly. Some require context. Some are just misguided and require breaking you of the ideas and then some context.
Let's start:
Question 1
But what I don't understand is That I see the two Resistors in Series Not parallel as mentioned I.e. Shouldn't I consider their Series
resistance to be 1/10 or 1/100 or what ever as a rule of thumb and not
their parallel equivalent?
This is really the following questions:
- There's a "rule" you refer to about \$\frac1{10} \small{\text{th}}\$ or \$\frac1{100} \small{\text{th}}\$. I think is is about the current through the resistor divider at the base, with respect to the expected quiescent collector current. This is a whole subject by itself.
- There's a implied question about treating \$R_1\$ as in-parallel with \$R_2\$ vs being treated in series. This is probably more a question about how the input impedance is calculated than anything else. Because, if for biasing, you can treat \$R_1\$ and \$R_2\$, in series. It's only for input loading calculations that you have to consider them, in parallel.
But the latter one above is about the same as Question 2. So it will be treated there. I'll address the first part, above, here.
First off, let's dispose of the "\$\frac1{10} \small{\text{th}}\$ rule." The basic idea here (and it's just meant to be easy to remember and was never meant to be some rule handed down by divine providence) is that if the amplifier's quiescent point (implies, with BJTs, the "default set point" of the collector current when there is no applied signal) is \$I_{\text{C}_\text{Q}}\$, then the base current will be \$I_{\text{B}_\text{Q}}=\frac{I_{\text{C}_\text{Q}}}{\beta_\text{Q}}\$.
In a perfect world, the base current of the BJT would be nil and you could easily just make a resistor divider that yields any base voltage you wanted, completely ignoring the base current of the BJT or any of its variances when a signal is eventually applied. But it's not a perfect world. So, in living with reality, you may want the resistor divider to be mostly unaffected by the base current of the BJT.
Mostly unaffected means that when the base current of the BJT is accounted for, it doesn't move the base voltage determined by the resistor divider more than a small amount. Note that I'm still being vague?? That's because this is all a matter of judgment and as I said before this isn't divine providence.
Some folks (and you are allowed to be different, just not too different) have decided that if the divider's current (from \$V_\text{CC}\$ to ground in the above circuit, through \$R_1\$ and \$R_2\$ taken in-series between those rails) is about 10 times larger than the quiescent base current of the BJT, then this is sufficiently good to meet the mostly unaffected goal. If you make the divider stiffer, by say making the divider's current 100 times larger than the quiescent base current of the BJT, then that will certainly work okay. The divider will be almost totally unaffected by the base current, now. But it is unnecessarily excessive. In only the rarest of cases would you want anything that stiff. It's just wasteful.
The basic idea here is that if the divider's current is about 10-fold more than the base current, then the base current will only affect the divider's voltage by about 10%. And most folks figure that 90% is good enough for horse-shoes, so to speak. If you are within 90%, you call it good.
There are a lot of reasons for that -- variations of BJTs, one to another; ambient temperature variations; etc, etc, etc. In other words, if you spend too much time laying out excessive precision with design-step-A, you will inevitably find that reality-B has impinged on your pristine work and turned it into rubbish. So you may as well just give up on over-thinking it in the first place. Hence, "within 10%" is considered "good enough."
So, where does the "\$\frac1{10} \small{\text{th}}\$ rule" come from? (I'm assuming by now you know that it applies to the base resistor divider's current.) Most BJTs have, in active mode, \$\beta\ge 100\$. It's pretty much a sure thing for small signal BJTs, anyway. Some of high-current devices will be more like \$\beta\ge 50\$. But as a broad rule, you can usually expect \$\beta\ge 100\$. So the base current will be \$\frac1{100} \small{\text{th}}\$ as much. But we want the resistor divider at the base to be at least 10-fold more. So, multiply 10 by \$\frac1{100}\$ and you get the "\$\frac1{10} \small{\text{th}}\$ rule."
And it's not a rule. You are still required to think about it. But at least you now have the fuller story.
Question 2
Same thing with Rin in case of ac signal Why the total Rin in ac is the parallel resistance of the three Resistors.
Note that a voltage source has an effective impedance of zero Ohms. So when the source is attempting to move the BJT's base around, it has to slug it around by changing the voltage divider's quiescent set point voltage (to which the BJT's base is attached.) This means hauling around \$R_1\$ and \$R_2\$ to achieve it. As it turns out, the top end of \$R_1\$ is attached to a rock-solid voltage source. Similarly, the bottom end of \$R_2\$ is attached to an equally rock-solid voltage source, ground. Since the voltage source that holds up a difference across both resistors has zero Ohms impedance itself, it's *as if the top end of \$R_1\$ is tied to the bottom end of \$R_2\$. Can you see that?
Another way to look at it is that when the source tries to move the BJT's base around, it must drive both \$R_1\$ and also \$R_2\$ to do that.
Suppose \$R_2=0\:\Omega\$? In other words, suppose the base was tied directly to ground because we changed \$R_2\$ so that \$R_2=0\:\Omega\$. (Yeah, I know. That's crazy and the circuit wouldn't work right. But let's hold that thought for a moment.) If so, would the input source feel like it is driving \$R_1+R_2=R_1\$? Or would it feel like it was driving \$R_1\mid\mid R_2 = 0\:\Omega\$? Which do you think is more likely? I know which one I think. The input would feel like it was trying to haul ground around and it would fail, miserably. \$R_1\$ wouldn't even factor in.
There are lots of "Thevenin equivalent" and other kinds of mumbo jumbo I could add. But that's the basics of it. The parallel equivalent of \$R_1\$ and \$R_2\$ is one part of computing the input impedance.
At least one more remaining part is what the "base looks like" in addition to the resistor divider's impact. That part will be in parallel to \$R_2\$, which means it's just treated like a third resistance in parallel with the other two, and will be \$\beta+1\$ times the AC load seen at the emitter. In circuits like this, that can represent a significant detail to account for. In other circuits, not so much.
Question 3
And one more thing is that The C2 Is supposed to get Back the gain lost from the Re We added to Control The fluctuation effect of the
emitter re. ( As I understand ). well this will not effect our bias
current but It will just make our gain for ac signal depend on re
again so What is the difference it made or what is it I am missing
here?
\$C_2\$ just provides DC isolation for the load. But isolation here also means that \$C_2\$ charges up to an average voltage across it such that the load resistance will "see" both positive and negative voltages with respect to ground, despite the fact that the emitter of \$Q_1\$ is always a positive voltage. That's usually a desired goal for loads such as speakers, which have a lot of inductance and wouldn't appreciate a "mostly positive" voltage being applied to them.
That said, this is a terrible circuit for a speaker. The only way it works in any way approximating "well" is if \$R_\text{E}\$ is about 10% of the value of \$R_\text{LOAD}\$. (There's that 10% thing, again.) But this means that about 90% of the emitter current is mostly wasted on \$R_\text{E}\$ (and all of the associated power dissipation) and only 10% of it gets to \$R_\text{LOAD}\$. This is a terrible way to run an amplifier -- at least, that is, if the amplifier is to deliver any sensible power at all. If \$R_\text{LOAD}\$ is large enough (it never is), then this circuit might be okay for a quick hack. But it's not something you would seriously want to have unless you just don't have any time or parts for doing any better.