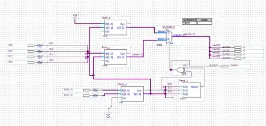
I'm working in Quartus 2, trying to use a busmux to select the what to do, but when I click compile I just get this error:
Asked
Active
Viewed 600 times
1
-
so, what is your question? – jsotola Sep 19 '20 at 21:07
-
how can i fix the problem?i mean the error that i'm getting when i compile. – ignacio olveira Sep 19 '20 at 21:08
-
So B0 to B3 come in individually to form bus B[3..0]. Are you sure SW[3..0] and SW[7..4] are coming in as a bus? I have no knowledge of Quartus 2! – StainlessSteelRat Sep 19 '20 at 21:10
-
yes, but the problem is not there, the problem is in the entrance of the BUSMUX, – ignacio olveira Sep 19 '20 at 21:13
-
what circuit is inside BUSMUX? – jsotola Sep 19 '20 at 22:26

