This probably has a really obvious answer, but it's bugging me, so here goes.
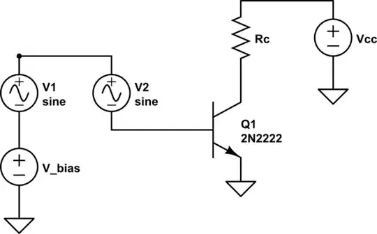
Why do we need two transistors for a differential amplifier? Instead of of using a basic differential pair, can't I just use something like this:

simulate this circuit – Schematic created using CircuitLab
Can't we just use something like this to cancel out the common mode signal and get just the difference (Since V_bias is in the order of Volts and difference is usually in mV/uV)?
Thanks in advance!