1

first of all: noob disclaimer: sorry for the unprofessional sketch and my limited understanding of what I'm doing. I'll try my best to make myself understandable.

I'm trying to make a radio receiver that uses an external audio amplifier, but when I try to use the same power source (the AC-DC adapter), either the DC-DC buck converter or the FM receiver blows out because of over voltage or over current (smoke and sparks effect). Luckily those asian modules are cheap..

But if I use different AC-DC adapters for the FM receiver and the amplifier everything works. Why? How could I use a single power source for powering everything? I suspect the problem is some kind of ground loop etc, but I can't understand how to fix this.

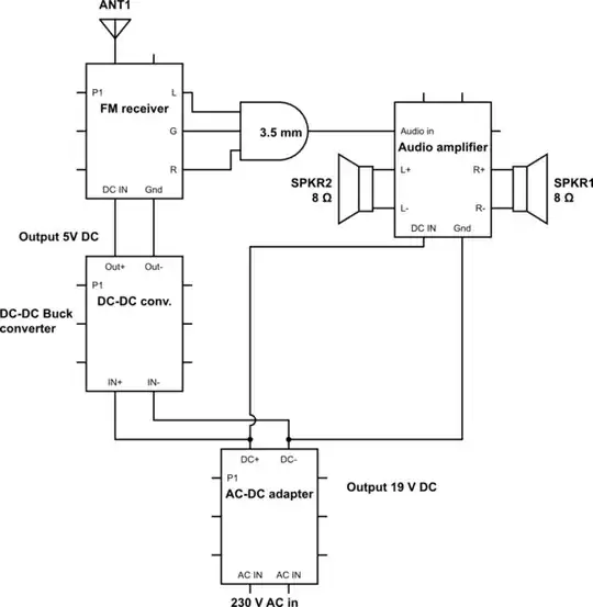
In the below image the AND-gate is supposed to be a 3.5 mm audio jack and not an AND-gate.

schematic

simulate this circuit – Schematic created using CircuitLab

  • 3
    those asian modules are cheap might be the problem ... do you actually have everything connected as per the block diagram? ... measure the voltage between FM receiver GND and audio amp GND – jsotola Mar 01 '21 at 07:30
  • … measure that difference before connecting your 3.5mm plug. – Marcus Müller Mar 01 '21 at 08:27
  • Yes I have. I get a feeling my problem relates to this [https://electronics.stackexchange.com/questions/17379/ground-loop-switch-mode-power-supply-noise?rq=1] And per Marcus's suggestion the problems begin when connecting the 3.5 mm plug to the amp. – ComponentFryer Mar 01 '21 at 08:45
  • measure the voltage between the sleeve terminals of both 3.5mm jacks before connecting them. (don't connect them, just measure) – Jasen Слава Україні Mar 01 '21 at 09:14
  • I was fast enough to discard the blown fm receiver so I don't have it anymore, but I took a measure between the buck converters out (-) and the sleeve of the audio input (-) at the amp and the voltage difference was 2.65 V when the buck converter is set to an output voltage of 5.04 V. – ComponentFryer Mar 01 '21 at 15:39
  • According to your diagram you need 5V for the receiver and 19V for the amplifier. If that is correct, then you need the buck converter to make 5V, no question. – Aaron Mar 01 '21 at 18:21
  • Yes that is correct. The receiver takes 5V and the amp can take up to 24V and I'm using a laptop power adapter that outputs 19V. – ComponentFryer Mar 02 '21 at 11:15

0 Answers0