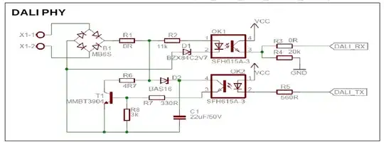
I am starting with the DALI protocol and already was able to send/receive commands based on this project. With comments from a related question I improved my circuit and the quality of my signal. The current circuit follows following schematic and wiring guide and the library for Arduino NANO
In the power line two 100_Ohm resistors are needed in series. This however will drop my bus voltage from 15V to 7.8V and the DALI-line shows the broadcasted signal on the osci, but the command is not recognized. This is probably because the bus line should be between 12-24V.
Increasing the supply voltage to 40V also increases the line voltage >12V. Here the commands are recognized, but the circuit draws almost 350mA and the standard metal resistors are over their limit. I was also able to detect all channels (1.driver-> 3 Channels, 2.driver->1 Channel)
What is the reason of the 100\$\Omega\$ resistors?
They act as voltage dividers, where I would understand that I need a current limiter to supply the bus with max 250mA. I also tried removing the resistors and the current limit of the power-supply was triggered (1A) where the voltage dropped to 2.5V. (Only for <1s, the circuit is not damaged).

