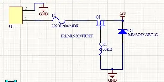
I've designed in reverse current protection on a board that I'm designing. The input voltage is 24V with a potential max current draw of 1A (depends on what is plugged in, parts of the PCB are modular).

Here is the P-FET https://docs.rs-online.com/7785/0900766b80f35049.pdf
According to the datasheet the Max continuous current drain is 2.3A at ambient vgs@10V . The package seems too small to support currents in the ampere range. Would this be an appropriate choice for this circuit or do I need to go for a bigger package with higher current drain? thanks