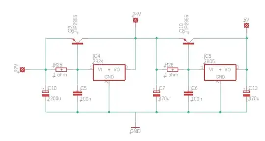
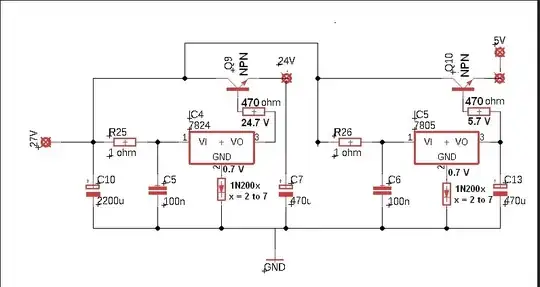
I need a 2 kind of voltage for my project - 24V/2A and 5V/2.5A, and I found that a good way to ensuring high current with 78xx is to add a bipolar transistor - I wonder if I connect two such current boosters in order to use my current single voltage output power supply, so:
- Is there some flaws in the circuit I have drawn, and will it be able to fit the requirements ?

