Since you asked me to expand on my earlier comment: ...
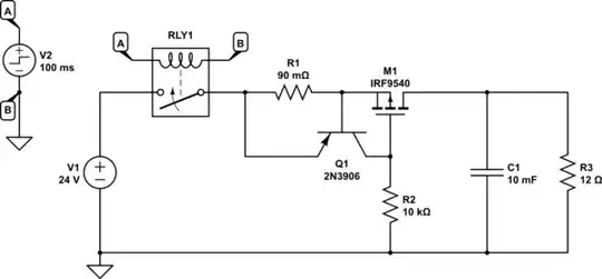
In the olden days, we used heavy iron a lot for handling inrush currents -- big inductors. A resistor was often added in parallel to the heavy inductor and the pair was used in series between the power source and the capacitor bank. Something like this:

simulate this circuit – Schematic created using CircuitLab
The peak current in the resistor, \$R_1\$, will happen when the capacitance is discharged. So \$I_{R_{_\text{PEAK}}}=\frac{V_1}{R_1}\$. And that means we can select \$R_1\$ based upon what we want the peak current in the resistor to be.
Let's compute that one right now. I'm going to pick \$I_{R_{_\text{PEAK}}}=4\:\text{A}\$. This seems like a safe margin vs your relay's current limit.
Note: Now, pause. There will also be an increasing inductor current. And perhaps this limit isn't good enough. But in practice it will be. The reason is that while the inductor's current is climbing, so also is the limit-resistor's current declining. Done right, these will just almost perfectly cancel each other out so that if we design each for the same current limit, then the sum of their currents will also be similarly limited.
So let's work out that \$R_1=\frac{24\:\text{V}}{4\:\text{A}}=6\:\Omega\$ and choose either \$R_1=5.6\:\Omega\$ or \$R_1=6.8\:\Omega\$. I'm going to lean towards the safer side, so I'll select \$R_1=6.8\:\Omega\$. This means my new current limit will be about \$3.5\:\text{A}\$ when working out the inductance.
Which brings us to the inductor. To deal with the question about the peak current in the inductor, I'll re-draw the above in a slightly different, but equivalent, form:

simulate this circuit
In the above, I've "noticed" that \$R_1\$ and \$R_{_\text{LOAD}}\$ make up a voltage divider with an equivalent source voltage of \$V_{_\text{TH}}=V_1\cdot\frac{R_{_\text{LOAD}}}{R_1+R_{_\text{LOAD}}}\$ and \$R_{_\text{TH}}=R_1\cdot\frac{R_{_\text{LOAD}}}{R_1+R_{_\text{LOAD}}}\$.
What's really nice about the new arrangement is that it is easier to see it is an RLC circuit. The general idea here is that the peak inductor current happens in the first quarter of a period of time that is determined by a combination of these three items.
Roughly, you can compute \$L_1\approx \frac{16}{\pi^2}\cdot R_{_\text{TH}}^{\,^2}\cdot C_1\$. And since \$R_{_\text{TH}}=\frac{V_1}{I_{_\text{LOAD}}+I_{R_{_\text{PEAK}}}}\$, this is works out to: \$L_1\approx \frac{16}{\pi^2}\cdot C_1\cdot \left[\frac{V_1}{I_{_\text{LOAD}}+I_{R_{_\text{PEAK}}}}\right]^{\,^2}\$. Assuming \$V_1=24\:\text{V}\$, \$I_{_\text{LOAD}}=2\:\text{A}\$, and \$I_{R_{_\text{PEAK}}}=3.5\:\text{A}\$ (the new value), then \$L_1\approx 1.62\cdot 10\:\text{mF}\cdot \left[\frac{24\:\text{V}}{2\:\text{A}+3.5\:\text{A}}\right]^2=309\:\text{mH}\$. I'd pick \$L_1=270\:\text{mH}\$ as a very close, available value. (Of course, you might just as well pick \$L_1=330\:\text{mH}\$, too.)
I've no clue what's going to happen when I pop this into LTspice. (I'm going to cheat just a little bit to keep the schematic simple, as I'll have LTspice "turn on" the power supply on its own by checking off a box.) So let's see:

(Click on the above picture to see more detail.)
Here you can see the behavior resulting from the above approach. It's almost exactly as expected. You can see that the sum (the red curve) that is being delivered through the relay only slightly peaks over \$4\:\text{A}\$. So we have kept to our limit. But this also tells you that there will be a little more current than you target in the design, due to the fact that both the resistor and the inductor are supplying current during the early quarter-cycle (damped) phase. (Had I decided to round up and use \$L_1=330\:\text{mH}\$, then the peak current through the relay would have been about \$3.8\:\text{A}\$.)
And yes, the output voltage did ring a bit. It reached a slightly higher voltage than \$24\:\text{V}\$. Back in the day, that was fine. We were using diodes the size of your fist (selenium rectifiers with lots and lots of fins) and vacuum tubes. A little extra voltage never hurt anyone. ;) Today, you have to think about that more.
If you can accept a higher peak voltage and a higher peak inductor current, you can reduce its magnitude. Say, by half or so. If the peak voltage is critical and you cannot accept a high value, then you need to increase its magnitude. Matching up the current limit of the inductor with the current limit of the resistor usually gives the better response, though, and is a nice balance for the design.
Anyway, that's a way of doing it. The way it once was done.
Oh, and a last thought. The current-limit resistor's peak heating will all take place in the first tenth of a second. It might absorb several Joules during that turn-on period. Some resistors are better than others at handling these stresses. You can look for "surge resistors" or else wire-wound (which can handle this kind of thing well.) And definitely read the datasheets, where possible, to make sure. If the datasheet rates the resistor for a surge or a certain number of Joules in a short period, then that's likely a good thing. Finally, do some testing, as well.
On the Inductor
Given my hobbyist state of ignorance, inductor design by manufacturers can seem like rocket-science. I believe many important practical details go into designing a commercially competitive device. I'm merely a hobbyist, so I can only stand back and appreciate from some distance and with my sincere respect what a manufacturer applies in designing products.
But there are some basics, too. In the above case, we can work out the energy being stored in the inductor once equilibrium is reached (a second later, at the latest.) The inductor current is DC -- it's not varying much. The energy in the choke inductor is \$E_{_\text{L}}=\frac12\,I_{_\text{L}}^{\,2}\,L_1=\frac12\,I_{_\text{LOAD}}^{\,2}\,L_1\$. In this case, that's about \$540\:\text{mJ}\$.
Webers is the Joules per Amp, so in this case we can work that out as \$\Phi_1 = \frac{540\:\text{mJ}}{2\:\text{A}}=270\:\text{mWb}\$. If you know the \$B_{_\text{MAX}}\$ of the core material and the number of turns, \$N\$, wound on the core, you can work out the the cross-section area as \$A\gt \frac{\Phi_1}{N\cdot B_{_\text{MAX}}}\$. If we are using a good quality iron core with \$B_{_\text{MAX}}=1.1\:\text{T}\$ and if \$N=1000\$, for example, then: \$A\gt \frac{270\:\text{mWb}}{1000\,\cdot\, 1.1\:\text{T}}\$. This suggests that the cross-section area must be \$A\approx 2.5\:\text{cm}^2\$. The 1000 windings will take up some magnetic path length to achieve, so the resulting inductor will have some significant mass.
I may be wrong about the quantitative details. Inductor design is more a matter of dimensional analysis to me as a hobbyist and it's possible I've gotten a factor wrong. But that's how it looks to me. I'll take whatever criticism experts lodge, with appreciation.