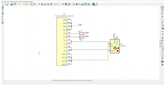
Hi I am working on a project and my PCB needs to convert from USB 2.0 to a USB C receptacle. Is this wiring correct? I am using this 14 pin USB C receptacle https://datasheet.lcsc.com/lcsc/2103051834_Jing-Extension-of-the-Electronic-Co.-918-418K2022Y40000_C168704.pdf and created the symbol U1 from that. The two resistors are 5.1k 0.1W. My understanding this power rating doesn't matter too much for these pull down resistors?
Asked
Active
Viewed 137 times
1
-
The resistors will dissipate about 5mW at 5V - so no, power rating is not an issue! – Finbarr Sep 08 '21 at 11:06
-
Thanks for the reply! Do you have any idea if the rest of the wiring is correct? I spent a long time yesterday trying to work it out and I think its correct as per the instructions in this post. https://electronics.stackexchange.com/questions/291413/usb-c-to-usb-a-pinout/291427#291427 – djjsasff ahshshhd Sep 08 '21 at 11:20
-
I believe so but I've never tried this... – Finbarr Sep 08 '21 at 11:44
-
Could you be more precise about "USB 2.0 to USB C" conversion ? What will be on the other side of Type-C cable, and what will be on the other side of USB2 connector (and which type of connector) ? – Nipo Sep 23 '21 at 04:06

