2

I'm confused as to whether or not this symbol has any significance, and if so what it means. If anyone could help me figure out its meaning, I would appreciate it.

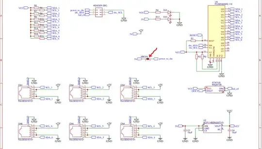
Close-up of the symbol:
close-up of specific symbol


More of the schematic:
schematic diagram

SamGibson
  • 17,870
  • 5
  • 40
  • 59
elomons22
  • 31
  • 3
  • 5
    It's a piece of track meant as a jumper you can close with a blot of solder. – Janka Sep 26 '21 at 22:20
  • 1
    Note for future readers: Almost identical is this question, except there the solder jumper is joined by default, and here the symbol suggests the jumper is open by default - hence arguably not quite a duplicate (?). Also see here for another solder jumper symbol. – SamGibson Sep 26 '21 at 23:49

1 Answers1

8

You should find two pads on the PCB shaped rather like those of the drawing with a small gap between them. If you want to power the SBC from the 5 V supply you bridge them out with solder.

Transistor
  • 175,532
  • 13
  • 190
  • 404
  • 1
    Also, the pads on the PCB are generally shaped in this way (with the far ends rounded) to encourage the solder bridge to form. With square ends it can be very hard to make the solder bridge the gap. – SiHa Sep 27 '21 at 11:12