For a battery-powered application, I'm trying to reduce the current draw of a chip when its voltage rail is removed.
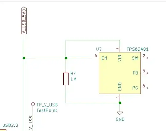
What is the current through the enable pin's pull-down resistor when the 5V USB-supplied rail is removed? In particular, I'm using this TPS62A01 step-down converter as shown here with a 1MΩ pull-down.
Can I base the pull-down resistor value on the enable input leakage current from the datasheet as explained here? Chosing a pulldown resistor
Or should I base it off the max shutdown current as suggested here? Pull-Down / Pull-Up Resistor value for minimum current leakage
My thinking for the 1MΩ resistor value is based on the enable input leakage of 100 nA: Ven = 100nA * 1MΩ = 0.1V which is less than the enable voltage threshold.


