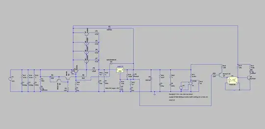
I am working at a LM317 power supply (tracking pre regulator) and I found on the internet a schematic for overload indicator, which I added into my simulation and into my test circuit.
After simulating, I found that the Base current of Q9 has spikes of about 4.5-5A, which I think that is very high for a BC327. By adding a 100R (R26) resistor into Q9's base results into a lower value current. Please find below the schematic of the circuit and the simulation results (1st result is with R26=100R and 2nd with R26=0R).
Are any other modifications needed ? Can R26 resistor value be as high as 1k ?


