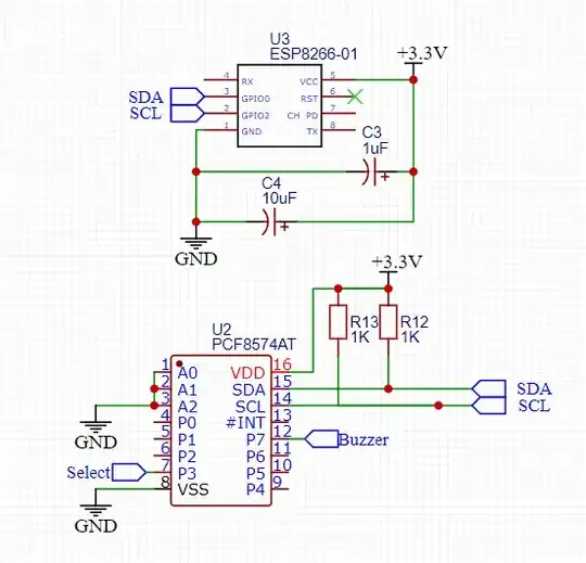
It seemed that ESP8266-01S does not work smoothly with PCF8574P (Dip16) but PCF8574T/AT (SOP16) does. Evidence as following:
Code for blinking a led connecting to P7 of the PCF8574 was just simple
void loop() {
pcf.digitalWrite(P7,HIGH);
delay(500);
pcf.digitalWrite(P7,LOW);
delay(500);
}
For connecting with pcf8574 I2C, I used this library https://github.com/xreef/PCF8574_library
Wiring was made using the following cases:
Case 1: Connect an ESP8266-01S with PCF8574P using standard I2C connection (02 pullup resistors of 1K each). Blinking of a led connected with P7 stopped after one cycle (on>off) and resumed working again after few seconds and stopped again.

Case 2: Similar as above but replace PCF8574P with an SMD version of PCF8574AT. Blinking of a led connecting with buzzer (P7) was fine as expected, no delay, no strange problem was found.

Case 3: Arduino Uno connected with PCF8574(P/AT) via A4 (SDA), A5(SCL) using 02 options (5V and 3.3V to power up the PCF8574). Blinking of a led connecting with buzzer (P7) was fine as expected.
I tried to look at datasheet of the PCF8574 and did not find any part relating to the strange behavior as stated in case 1 above. Can anyone advise me on why such a strange problem happened in Case 1.