The truth about load line
I know full well that my answer here, more than a year from now, will not be as helpful to OP as it would have been then. But nevertheless, I decided to tell this story here - first, because I was impressed by the OP's way of thinking; secondly, because there were no answers and they decided to answer themselves. I understood a long time ago that here not only are the questions important, but also who asks them. I understood a long time ago that here not only the questions are important, but also who asks them.
Beyond the formal explanations
The convenience of textbook formal explanations is that they are simple, concise, easy to remember, and easy to reproduce. Therefore, they work well for teachers and answerers in SE EE :-) who do not want to "waste their time" with "extra" details, and for students who need to do homework or answer a written exam. The disadvantage of these explanations is "only" that they are superficial and practically do not explain, but only tell facts. As a result, we only know circuits but do not understand them.
Circuits are material, tangible... To understand something there, before it can be mathematically described and calculated, it must be seen what exactly it is.
What is load line?
Such a concept, handed down from generation to generation over the centuries, is the so-called "load line". It is presented verbatim only as a straight line without explaining what is hidden behind it.
Real voltage source's IV curve: But it is something quite material - the IV curve of a real (with internal resistance Rc) voltage source Vcc.

simulate this circuit – Schematic created using CircuitLab
It is obtained as a difference between the IV curve of the "ideal" voltage source Vcc (vertical line)...

... and the inclined to right resistance Rc IV curve.

The resulting IV curve is inclined to left and shifted to right with Vcc.

Amplifier device's IV curve: This real voltage source is loaded by the amplifier device. It has the behavior of a current source; so let's simulate it with such.

simulate this circuit
Its IV curve is a horizontal line.

Superimposed IV curves: The two devices are connected to each other (in parallel, in series or both, as you like).

simulate this circuit
Their point of intersection (aka operating point) is the graphical solution of the circuit equation Vcc - Ic.Rc = Vce.

Obtaining the load line
To get all the points of the real source IV curve (the load line), we need to scan it by moving (scanning) the current source IV curve. If our goal was to obtain the current source IV curve (to see the transistor output curve), we would have to scan it by moving (scanning) the real voltage source IV curve. Let's now do the former by various scanning devices.
Transistor: If the transistor is driven in a way that it uniformly changes its collector current...

simulate this circuit
... its horizontal IV curve moves in a vertical direction. The intersection (operating) point moves and plots the load line (there is no DC sweep similation).

Current source: Similarly, if a current source uniformly changes its current...

simulate this circuit
... its horizontal IV curve moves and plots the load line. There is no DC sweep similation because CircuitLab would put the sweeping quantity (current here) on the abscissa and the other (voltage) on the ordinate while the opposite is accepted.

Resistor: Here the things are quite different. When a variable resistor changes its resistance from zero to infinity...

simulate this circuit
... its IV curve rotates and the moving intersection point plots the load line (there is no DC sweep similation because I did not find a way to print the function I = f(V) of sweeping resistance).

Voltage source: This is the most convenient way to get the load line because the voltage is put on the abscissa and the current on the ordinate. To see the simulation, enter Simulate > DC Sweep and then click Run DC Sweep. When the voltage source uniformly changes its voltage...

simulate this circuit
... its vertical IV curve moves in a horizontal direction and plots the load line.

Conclusion: It is not absolutely necessary to obtain the load line with the help of a transistor; it can be obtained by any element that can change the current (voltage) between the two points. The most convenient is the voltage source, and therefore we will use it below.
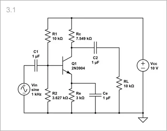
OP's circuit
Let's take advantage of all the wisdom above to test the OP's assumptions in practice.
Whole circuit
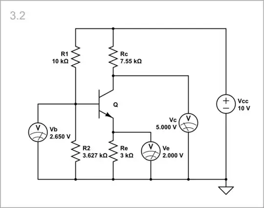
I have created below a CircuitLab schematic of the OP's circuit. I have chosen the values of the device parameters so that the DC emitter voltage Ve = 2 V and the quiescent collector voltage Vc = 5 V are obtained.
To see the simulation, enter Simulate > Time Domain > and then click Run Time-Domain Simulation.

simulate this circuit
In the graph below, the input signal is of such small amplitude (15 mV) that it is almost invisible.

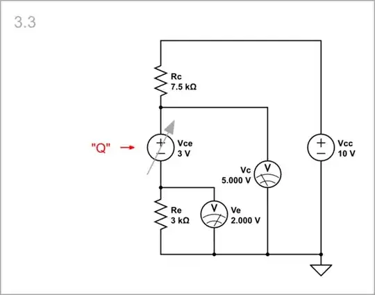
DC circuit
Scanning transistor: In accordance to written above, the CircuitLab DC sweep similation will put the sweeping quantity (base current here) on the abscissa and the output quantity (collector current) on the ordinate. But to see the load line, Vce should be on the abscissa. So we cannot directly use the transistor as a scanning device.

simulate this circuit
Scanning voltage source: As we saw above, we can easily replace the transistor with a varying voltage source representing its Vce voltage.

simulate this circuit
As we can see, the maximum Vce is 10 V.

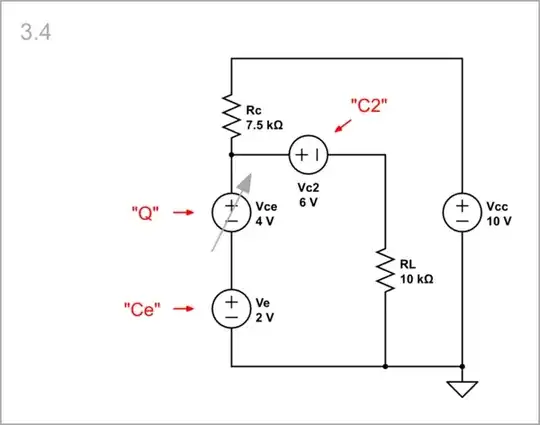
AC circuit
Voltage sources as capacitors: For the purposes of intuitive understanding, it is convenient to think about charged capacitors as (rechargeable) batteries. So let's replace the capacitors with voltage sources with the same voltage.

simulate this circuit
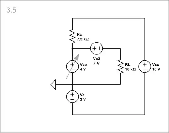
Moved ground: In the coordinate system, Vce is on the abcissa. So we have to ground (move the ground to) the emitter.

simulate this circuit
Moved emitter voltage source: Here we notice that the two voltage sources Ve and Vcc are connected in series. Then let's move Ve to Vcc. Interestingly, Ve turns out to have the opposite polarity to Vcc.

simulate this circuit
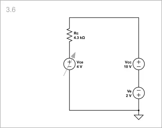
Combined Vcc and Ve: So if we combine them, the resulting voltage of the combined source is Vcc - Ve...

simulate this circuit
... so the maximum Vce is 8 V.

Conclusions
Specific
The DC load line is an IV curve of a real voltage source with voltage V = Vcc = 10 V and internal resistance Ri = Rc + Re = 7.55 + 3 = 10.55 kΩ.
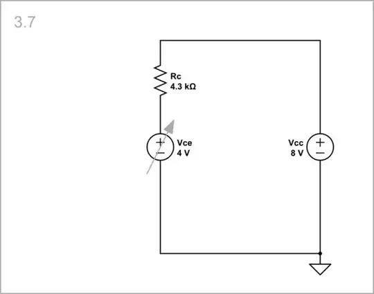
The AC load line is an IV curve of a real voltage source with voltage V = 8 V and internal resistance Ri = Rc||Re = 4.3 kΩ.
The load line has nothing to do with the transistor. It can be obtained by using any 2-terminal device with varying resistance, current or voltage.
A variable voltage source is the most convenient scanning device.
Methodological
Simulating charged capacitors with rechargeable batteries in AC amplifiers is a powerful heuristic technique for exploring circuits.
It allows to replace the AC mode with DC, and to examine circuits manually, step by step, and automatically through a DC Sweep Simulation.