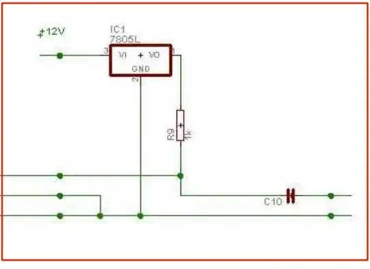
I have the circuit below which provides a bias voltage to a microphone:

C10 is listed as a 47uF (bipolar) capacitor
Is there any reason I can't use something like a 100nF bipolar ceramic instead?
I have the circuit below which provides a bias voltage to a microphone:

C10 is listed as a 47uF (bipolar) capacitor
Is there any reason I can't use something like a 100nF bipolar ceramic instead?
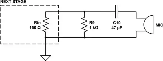
First of all, C10 is not a decoupling cap. It's coupling cap.
The following is the AC equivalent of the circuit above (including the input impedance of the next stage):

simulate this circuit – Schematic created using CircuitLab
As you can see, C10 and the parallel of Rin and R9 form an HPF and bring a low-cut at:
$$ \mathrm{f_{cx}=\frac{1}{2\pi\ (R9\ || \ R_{in}) \ C10}} $$
With C10 = 47uF, the low cut will be around 25 Hz. But with C10 = 100nF, the low cut will be around 12 kHz.
The low cut at input should be as low as possible. Generally, selecting one third to one tenth of the minimum target frequency will be enough for most applications (e.g. for audible frequency range, 20-20000Hz, 2 Hz is enough). Assuming this mic will be used for human speech (which falls in range of 300-3400 Hz), a low cut at 25 Hz is a well enough choice.