5

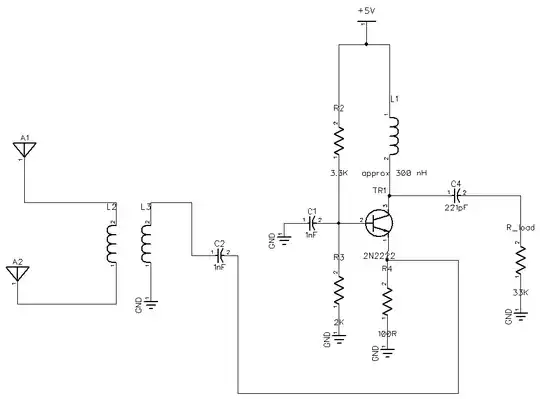
I am trying to amplify the signal of a half wave resonant dipole antenna that picks up broadcast FM (88MHz - 108 MHz) using a common base topology 2N2222.

schematic

hardware

I am trying to use an air core 1:1 transformer to isolate the antenna so the rest of the circuit does not de-tune the antenna from half wave resonance.

My signal at the input to the amplifier is 5-10mV. My signal on the output of the amplifier is unchanged. Why do I have no gain? I have tried to simulate this but I can not figure out how to do coupled air core inductors on LTspice. Are there any mistakes in plain sight?

EDIT: I turned my 2N2222 around- pins are now in correct places but output voltage still equals input voltage, no gain.

JRE
  • 71,321
  • 10
  • 107
  • 188
Yousif Alniemi
  • 544
  • 2
  • 13
  • Coupled inductors in SPICE use a K element. The syntax is K1 L1 L2 x, where L1 and L2 are the two inductors to be coupled, and x is the coupling constant. – Hearth Jun 26 '22 at 03:52
  • Thank you. A simulation with that shows a gain of around 6, but experimentally my output signal equals my input signal. I can't think of what could be causing that. – Yousif Alniemi Jun 26 '22 at 04:07
  • Have you tried connecting the antenna directly (without the transformer) ? Also most of these wired components on the board (esp. C1 and C2) have significant parasitic series inductance, which works as a voltage divider for your input. try including 20nH each with both caps in the sim. – tobalt Jun 26 '22 at 06:06
  • move R4 to be parallel with C2 – Jasen Слава Україні Jun 26 '22 at 06:32
  • Could you confirm the DC biasing of your circuit matches your simulation? I would also add a power supply decoupling cap. – Lars Hankeln Jun 26 '22 at 07:05
  • @YousifAlniemi You can't use a 2N2222 for this. It's not an RF BJT capable of those frequencies, with gain of 6. I think its ft is something like 200-300 MHz? – jonk Jun 26 '22 at 07:13
  • No decoupling supply capacitor ... – Antonio51 Jun 26 '22 at 07:14
  • @YousifAlniemi You might take a look at this search on Digikey -- converted to a tiny url, unfortunately, which specifies "through hole" as the type to reduce the choices to 16 there. These are devices you might consider. Assuming a great deal of care in layout practices (manhattan, for example) and care about trace inductance and bypass. – jonk Jun 26 '22 at 07:33
  • "Common base" allows amplifier until "quasi" ft. Will try it. – Antonio51 Jun 26 '22 at 09:51
  • Why dont you try a common emitter amplifier? – Miss Mulan Jun 26 '22 at 10:54
  • Base is biased to 1.7V measured experimentally. I added a 100nF bypass cap from +5V to Gnd. That seemed to make my supply more noisy, I have a larger voltage waveform (~12mV) on my +5V line than I do going into the amplifier now. – Yousif Alniemi Jun 26 '22 at 13:36

3 Answers3

3

The voltage gain in CB amplifiers relies on the impedance ratio of Collector to Emitter just like a negative feedback Op-Amp as the common base provides the bias current. This means the emitter is like a virtual null. As the input signal modulates the emitter current thru to the collector, the voltage gain becomes a complex ratio of all the impedances for Zc/Ze.

The biggest problem in your layout is the unknown interwinding capacitance and resonant frequency. This breadboard may not be suitable, but essentially you can make it a series resonant to emitter with a parallel resonant collector to get a double-tuned high gain. Right now your gain is far off-peak to near unity.

Tuning the helical coil demands a precise shape close to the desired LC resonance to be effective. It would not be possible to have the wide tuning range for air coils as I have simulated.

When reducing Emitter resistance, the low impedance drops more and attenuates the input signal so when tuning Ce on emitter and Cc on collector, watch the Vpp output digital output. enter image description here Other info:
Common Base Amplifier Confusion
Trying to plot input and output resistance for a single BJT in LTspice

The antenna impedance can also be tuned by choosing 20% longer than 1/2 wave to lower the impedance.

With significant effort in tuning the coils and all other parameters, you can achieve gains of > 1k (but not worth the sensitivity errors) Go for 30 dB gain.

Also, be aware tuning the coils together will increase C and you can also add discrete pF caps in close proximity it will be extremely sensitive to hand waving over the coils due to this layout.

Sim

Tony Stewart EE75
  • 1
  • 3
  • 54
  • 185
  • Great explanation- intuitive and easy to follow. You have restored my sanity. I never thought about the input cap to emitter playing a role as a series resonant LC circuit. I suppose the low input impedance of a CB amplifier is a good fit for a series LC, contrary to the parallel tank circuits on the inputs of CE crystal radios with very high input impedances. The falstad sim was a nice touch as well. I will give double tuning a try. – Yousif Alniemi Jul 02 '22 at 02:22
  • the high impedance of antenna and coil might be improved with a 300 to 50 ohm adapter or a 3 dB splitter. so emitter is low Q – Tony Stewart EE75 Jul 02 '22 at 02:33
1

Note that if you want something to work, the coupling of the input "transformer" must be "good".
This is not, of course, the case when the transformer is "on-air".

The input transformer can also be "tuned".

enter image description here

Here is another configuration
(generator with internal 50 Ohm, Scope capacitor taken into account).
The "best" coupling is kc = 0.9 (? not possible "on air").

enter image description here

EE&O. For information. Note that "this" should be a "difficult" task.

enter image description here

Input impedance of circuit ... 83 Ohm @ 100 MHz.

enter image description here

TRAN analysis

enter image description here

Antonio51
  • 13,128
  • 1
  • 7
  • 22
  • Probing the dipole directly gives me ~10mV, and probing the emitter gives me the same signal magnitude. Would that mean a good degree of coupling? Also wouldn't the output of a tuned circuit be very high impedance and a poor match for the low input impedance of a common base amplifier? – Yousif Alniemi Jun 26 '22 at 13:40
  • Note that the "tuned" circuits are "shorted" by the internal impedance of the generator at the left ... and at the right, the tuned circuit is shorted by the 100 Ohm (quasi ~ input impedance of the system) ... – Antonio51 Jun 26 '22 at 16:26
  • I have added the picture "input impedance" -> ~ 83 Ohm <-> 100 Ohm Resistor. – Antonio51 Jun 26 '22 at 16:41
1

Here is what I get (same values as OP question).

AC analysis ... (V output lowest at -20 dB to -35 dB)

enter image description here

TRAN analysis ... same than above, in "time show" ...

enter image description here

One can see that the levels are 10 times lower than the voltage input ...

NB: the simulator I use can "make" the changes interactively ...
So it is very easy to "maximize" gain :-).

If I add ... some components (also change some values) to the OP circuit :

  • Internal Rg = 50 Ohm after the generator, all parasitics capacitors (inductors and scope).

  • Not added, inductors serial resistor.

  • Added also a capacitor C9 between L1 and L2, which does matter somewhat.

  • Added coupling factor: 0.1 < coupling factor < 0.9.

The function shown is "composite" gain = Vo versus Vg.

  • NB: as is, a "wide-band" amplifier can not be realized.

AC analysis (output capacitor : 5p < C9 < 19p (composite Gain = 40 dB).

enter image description here

TRAN analysis (variable frequency : 88 Meg < fc < 108 Meg).

enter image description here

Antonio51
  • 13,128
  • 1
  • 7
  • 22
  • 1
    Hi Antonio, sorry if I am being stupid, but I would also like to understand the issue the OP is raising and I think your sims could do with a little more explanation. Do you imply that the observed gain is low, because the circuit is essentially "detuned" - likely due to capacitor tolerances and uncontrolled stray capacitance ? – tobalt Jul 01 '22 at 09:48
  • No worries, @tobalt ... What I have seen (in my simulation) is that "coupling" does not really change behavior (in the limits I gave, not 0 or 1). But the input inductors must be coupled ... The essential problem is the output inductance that must be chosen carefully (taken into account, parasitic capacitors C8 & C5). The top capacitor C9 makes also "gain" really higher". I will add picture with the 300 nH as in OP question to show the "difference". – Antonio51 Jul 01 '22 at 10:07