5

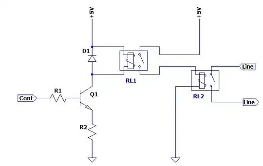
Regarding the relay RL1 input side below, I know that the flyback diode D1 below prevents high voltage spike at the collector of the Q1 during switch off:

enter image description here

The relay RL2 above is magnetized by the output of RL1. So my question is would the RL2 or the RL1 output require another flyback diode?

pnatk
  • 1,422
  • 1
  • 15
  • 40
  • Depends on the voltage rating of RL1 contacts :-) Just add it. –  Jul 05 '22 at 11:38
  • Datasheet says "Switches 5A at 230VAC/30VDC" https://docs.rs-online.com/356b/0900766b80660fe5.pdf – pnatk Jul 05 '22 at 11:43
  • The real question is: does your 5V regulator like back EMF? If not, then use a flyback diode. – Lundin Jul 05 '22 at 13:30
  • @Lundin The voltage spike will occur at the switch contacts of RL1. And +5V is SMPS power supply output in my case. – pnatk Jul 05 '22 at 13:41
  • It will pass through the contacts and hit the 5V plane. – Lundin Jul 05 '22 at 13:43
  • @Lundin But wait in his case what should be the direction of the flyback diode? – pnatk Jul 05 '22 at 13:45
  • Always across the coil, cathode towards +, same as for any relay. There's nothing special with your circuit that will magically remove the EMF. – Lundin Jul 05 '22 at 13:47

2 Answers2

7

If you add a flyback diode you'll minimize the sparking at the contacts of RL1 and perhaps improve its life (depending on the characteristics of the RL2 coil and the RL1 contacts), and you'll reduce the EMI that might be a problem externally, or find its way back through RL1 coil etc. and cause (say) MCU upset.

The down side is that you'll slow the opening of the contacts on RL2 and may reduce its life noticeably. The life of relays is generally specified on the datasheets without the diode.

So, it's a design trade-off and the best choice depends on the details. As well as that binary choice there are other options such as an RC snubber (just a resistor and capacitor in series), a Zener diode + diode or bipolar TVS, a resistor + diode etc.

Spehro Pefhany
  • 397,265
  • 22
  • 337
  • 893
3

Maybe not. But it will reduce EMI and increase contact life of RL1. An RC snubber could also be used (say 100R + 100nF).

Likewise, the "Line"-"Line" path might benefit from a snubber or MOV or something. Depends.

Is it really a 5V coil? What's the point of RL1 then? (Are there other contacts not shown here?) Also, why R2?

Tim Williams
  • 33,670
  • 2
  • 22
  • 95