I am working on a prototype BMS using the BQ76940. As per the datasheet, the IC offers only load detect function and does not detect when a charger is plugged in. Is there any alternative to detect the charger?
Edit: My BMS is low side configured
I am working on a prototype BMS using the BQ76940. As per the datasheet, the IC offers only load detect function and does not detect when a charger is plugged in. Is there any alternative to detect the charger?
Edit: My BMS is low side configured
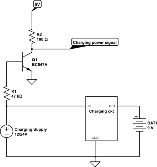
Yes, I have utilized a simple transistor network to identify when power is connected to the charging ckt or not. But it can not tell that the charging ckt is charging the battery at the current moment it might happen it stops or trickles the battery charging when the battery is full. Take a look at the below ckt. when charging power is applied you will get a low-level signal at the charging power signal. And when no charging power is available you will get a high signal easily detected by any MCU.

simulate this circuit – Schematic created using CircuitLab
If you need an isolated solution you can use a generic PC817 optocoupler or similar instead of using a direct transistor. If you have any bulk capacitor on the input side then it might add some delay in getting the signal as capacitor will remain in charged condition for some time even when charging supply is removed.