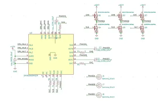
In am trying to use a Texas Instruments DRV8300DRGER gate driver to control a brushless DC (BLDC) motor . See the relevant schematic below:
Everything is powered by a 6-series li-ion battery pack. The +15V net is directly connected to the 4th cell, the +BATT net (about 24V) is connected to the 6th. The nets PHASEA, PHASEB, and PHASEC are the three phases of the BLDC motor.
The inputs DRV_INHx, DRV_INLx, and DRV_MODE are driven directly by an MCU (not shown) with 3.3v gpio. The rest of the pins are connected as shown in the schematic.
The NMOS fets are BSC007N04LS6ATMA1 parts.
On my first board, I was able to get the circuit working to drive the BLDC motor for a few test runs, so I am convinced that this circuit at least somewhat works. However it did not run very long before things stopped working. The high side fets seemed fine, but I noticed that for all of the low side fets (Q4, Q5, Q6) the gate nets were shorted to ground. I removed the fets from the board and verified that the shorts were not internal to the mosfets; no short between gate and source. All of the gate nets were still shorted to ground on the board, however, leading me to believe that the shorts are internal to the driver ic.
On a second board, it seems a similar thing happened. This one failed a bit more quickly and spectacularly burning a small hole in the driver ic and releasing a puff of smoke. High side fets seem fine, but again the low side fets had their gate nets shorted to ground. I didn't remove the fets on the second board, but I assume its the same deal as with the first.
Any ideas on why this is happening? I am beginning to suspect that it is due to the 0 ohm gate resistors I have populated combined with the PWM I am using to drive the BLDC motor, possibly causing too much current source/sink for the driver IC. The datasheet call out 750mA source current and 1500mA sink current for the bootstrap gate drive architecture. I originally though this was limited by the part itself but I am beginning to wonder if this was called out so that the circuit designer would externally limit the current to these amounts.
Or it could be something entirely different that I am not seeing or have missed in the datasheet. Anyone have any experience with this part? Any thought?
