2

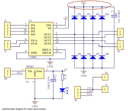
I have been studying the L298N motor driver module to re-implement it as an exercise to learn PCB design. Something I am confused by in the schematic of the module is why Vcc is supplied to the diodes (circled in red below.)

enter image description here

I understand the purpose of the diodes is to provide a path for the back EMF current from the motors to flow but I still don't understand why the Vcc power supply is required there.

JRE
  • 71,321
  • 10
  • 107
  • 188
  • You might want to look at https://electronics.stackexchange.com/questions/137643/how-does-a-diode-clamping-circuit-protect-against-overvoltage-and-esd Does this answer your question? – kruemi Sep 14 '22 at 10:23

4 Answers4

6

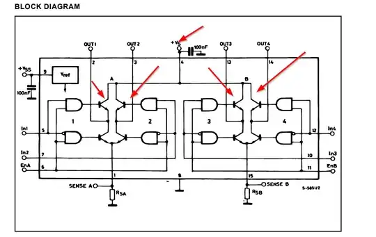
The voltage they are connected to have to be Vs or thereabouts (or higher) or you'll short out the high side drivers. See the datasheet:

enter image description here

You also generally want to return energy from whence it came. Steadily pumping it into some other power supply could have unfortunate consequences if that energy did not have somewhere harmless to go.

Spehro Pefhany
  • 397,265
  • 22
  • 337
  • 893
5

The motor windings are inductors, so store electrical current in the form of a magnetic field.

It takes some amount of time for them to "charge up", usually very quickly in a motor.

Once that energy is in the form of a magnetic field, where will it go if the power is suddenly disconnected?

The interesting thing about inductors is, that they always take some amount of time to charge, but want to discharge instantly (opposite characteristic) if you let them.

What that means is, disconnecting a charged inductor will produce whatever voltage is necessary to keep the same current flowing. This voltage can be hundreds, thousands, even tens of thousands of volts.

Now energy cannot be created nor destroyed, so when this voltage goes up, the current goes down such that the net power is the same, minus losses.

So when a transistor (with a definite voltage limit) is powering this and opened, then that current will almost instantly manifest as a very high voltage (and low current) across the (now open) transistor, thus destroying it.

D1-D8 ensure that this voltage is instead "clamped" to the power supply, which usually has a beefy capacitance. Being regulating, it will momentarily reduce it's output to maintain accurate regulation (because it sees that it doesn't need to supply much power.)

rdtsc
  • 16,238
  • 4
  • 32
  • 70
0

Generally speaking since driving sources may be at low impedances, those are sensbile to breakdown due to sudden current spike (usually generated by inductive load or other kind of loads).

Upper diodes form D1 to D4, protect the relative outputs from positive voltage swings which may excess VCC clamping those spike to VCC and therefore limiting the current spike which redirected to VCC (usually filter with bg value capacitor).

Lower diodes from D5 to D8, protect the relative outputs from negative voltage swings which go under ground potential. In that case, the negative potential is fixed to groundpotential.

UMBRO93
  • 51
  • 5
0

Applying voltage across an inductor builds up the current in it, stored in a magnetic field. For motors / generators, there is likely to also be energy stored in kinetic energy or inertia, which the motor or generator can convert back into electrical power.

Inductors resist changes to the current flowing through them: apply voltage one way to slew the current positive, the opposite way to slew the current negative.

Disconnecting the inductor attempts to instantly slew the current to zero: that results in an instant slew of voltage towards plus or minus infinity, until the energy goes -- somewhere. Some will go into the capacitance of various parts of the circuit. Wire or other insulation could break down.

Note: automotive ignition circuits use this characteristic and step-up transformers in ignition coils to generate 15,000 to 35,000 V or more. Don't quote me on the exact voltage, however this illustrates that you really want to control where that energy goes in your circuit!

Those diodes give the energy a direct path to the VCC supply; presumably the capacitors there (or suitable over-voltage protection) are sized to accept that amount of energy, without resulting in an over-voltage.

Without those diodes, most likely the switches (MOSFETs or transistors) in the L298 will break down and start conducting current before the voltage exceeds 100..200 V. Wherever the weakest point is in the circuit. They may survive a few of these events before becoming permanently damaged, however that is not the way to bet.

Technophile
  • 441
  • 2
  • 10