Can a transistor be constructed using diodes?
Can we use diodea as a transistor? I have gotten a assignment to give a presentation on this. Iām unable to understand the question and would like help from the people.
Can a transistor be constructed using diodes?
Can we use diodea as a transistor? I have gotten a assignment to give a presentation on this. Iām unable to understand the question and would like help from the people.
Although a transistor contains two back to back diodes, one cannot construct a transistor from two discrete diodes.
In a transistor, the emitter-base diode and the base-collector diode share the base as one side of each diode. This is critical for transistor operation. The base-collector diode is (when the transistor is not saturated) reverse biased. A reverse biased diode generally has only a small leakage current flowing through it. That is the case in a discrete diode. However, in a transistor, the base is heavily populated by minority carriers that came into the base from the emitter. These minority carriers easily cross the reverse biased base-collector junction, and the "leakage" current of that junction can become almost that of the current from emitter to base.
Since a reverse biased discrete diode does not have (many) minority carriers, flowing from the metallic leads, the mechanism that leads to transistor action is missing in discrete diodes
This is a good and a very common question amongst students from introductory courses on electronics and semiconductors.
The short answer is NO. The distance between P-N junctions plays a pivotal role in the design, fabrication and operation of transistors.
Let's consider a BJT NPN transistor. Both P-N junctions form difussion regions that must be polarised accordingly to turn the transistor ON. The B-E area is typically larger than the B-C area while the region of the base in the epitaxial process is very thin. Each area will have a limited number of donors and acceptors that will diffuse through the N- and P-doped materials once the electric field is formed. If you put two diodes back-to-back you are effectively affecting the distance between junctions and thus the diffusion regions breaking the junctions apart by splitting the base which acts as an intermediary in triggering the Collector-Emitter current. More on this here
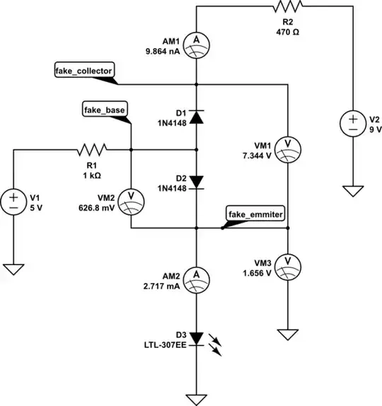
Pay close attention to the following circuit. Is there any current flowing through Collector-Emitter? Are you effectively controlling the load with an electronic switch?

simulate this circuit ā Schematic created using CircuitLab